Capítulo 9
Patología genital benigna
- Dr. Esteban Arias O., Dr. Víctor Hugo Manzanares S.,
- Dr. Pablo Bezama U., Dr. Esteban Quintana L.
- Hospital Clínico Regional de Concepción
Balanitis y balanopostitis
Dr. Esteban Arias O.
Cuando la inflamación afecta el prepucio hablamos de postitis. Estas frecuentemente van asociadas a inflamación del glande, a lo que se denomina balanopostitis; por la similitud de los cuadros muchos emplean indistintamente ambos términos. Dado que para la existencia de una postitis es necesario que exista prepucio, la balanopostitis no puede presentarse en pacientes circuncidados1.
Se estima que entre el 3-11% de los hombres presentaran una balanitis en algún momento de su vida; estudios han demostrado que la presencia de circuncisión disminuye la incidencia de presentar balanitis en un 68% y los pacientes que han presentado balanitis tienen un aumento del riesgo de cáncer de pene de 3,8 veces2.
Muchas de estas balanitis son en la práctica simple intértrigo, es decir la inflamación por sobre crecimiento bacteriano o fúngico entre las dos capas de piel, la cual se resuelve con el uso de medidas generales de aseo y adecuado secado de la zona. Muchos pacientes se automedican con cremas anti-fúngicas obtenidas en la farmacia, con buenos resultados3.
Las causas de balanitis las podemos agrupar en infecciosas, inflamatorias y pre- neoplásicas. (Tabla 1). En este artículo sólo se atenderán las de mayor frecuencia dado lo extenso del tema.
El ambiente húmedo y cálido bajo el prepucio es una condición ideal para crecimiento de bacterias y hongos como Cándida albicans, que habitualmente es parte de la flora de la zona; el cambio de ph determina el desbalance de la flora favoreciendo el crecimiento de hongos. La falta de higiene y la existencia del prepucio asociado a la acumulación de smegma, son las condiciones que determinan la principal causa de balanitis que es la balanitis por C.albicans. No obstante, existen otros agentes infecciosos que también pueden causar balanitis, como se describe en la Tabla 1 y que deben ser sospechados según los antecedentes clínicos y las características al examen físico. Aunque los datos no muestran una relación causal directa entre balanitis y la existencia de prepucio, la circuncisión es un factor protector para la presencia de balanitis4.
Los factores de riesgo identificados para desarrollar una balanitis son:
- Presencia de prepucio
- Obesidad mórbida
- Pobre higiene
- Diabetes (especialmente si está descompensada), probablemente por presencia de glucosa en la piel proveniente de la orina.
- Pacientes institucionalizados
- Pacientes con recolector tipo condón
- Sensibilidad a irritantes químicos (Jabones, Lubricantes, etc.)
- Condiciones que determinen edema genital.
- Infecciones de transmisión sexual.
Generalmente las lesiones del pene suelen estar subdiagnosticadas por el estigma social que representa la consulta. El diagnóstico puede ser difícil por la tardanza en la consulta, la imposibilidad de retraer el prepucio, por sobreinfección o por irritación por el uso de jabones antisépticos que contengan sustancias irritantes5, generando mayor edema o úlceras, además de la gran variedad de diagnósticos diferenciales que plantea, dermatológicos, infecciosos y tumorales. El diagnostico debe basarse en la anamnesis, antecedentes de fimosis, enfermedades crónicas como Diabetes Mellitus, tiempo de evolución, tratamientos ya recibidos, historia sexual y la exploración física; en algunas ocasiones, es necesario realizar pruebas complementarias, tanto microbiológicas como posible biopsia diagnóstica6.
La balanitis se puede presentar a cualquier edad del paciente, en los primeros años debido a la fimosis fisiológica y a la dificultad de la higiene, y en adultos debido a la actividad sexual y la existencia de enfermedades que aumentan el riesgo como diabetes y otras enfermedades inmunosupresoras.
Historia y examen físico
Aunque frecuentemente se omiten en la anamnesis, los antecedentes son muy importantes para establecer el diagnostico etiológico: los antecedentes sexuales del paciente, la existencia de otras enfermedades como artritis, diabetes, enfermedades dermatológicas, etc; la recurrencia del cuadro, los hábitos higiénicos del paciente, el consumo de medicamentos, etc., son elementos de importancia al intentar establecer un factor causal. La balanitis en si es un diagnostico fácil, ya que el sólo el examen físico hace el diagnostico, pero la causa de esta es importante para un adecuado tratamiento.
Ante la duda es conveniente tomar exámenes de laboratorio como cultivos en caso de presencia de secreciones o serológicos para descartar infecciones de trasmisión sexual.
El examen de la piel no genital es importante para descartar otras afecciones que pueden afectar a mucosas y piel como en la balanitis psoriática. Por último, la toma de biopsia puede ser necesaria en balanitis persistente o refractarias al tratamiento.
Por lo general la sintomatología es inespecífica; prurito, ardor y dolor son los síntomas más frecuentes. Los hallazgos del examen físico establecen el diagnostico, donde podemos ver eritema, edema del prepucio, pápulas, vesículas y úlceras, fimosis reactiva, adenopatías en caso de sobreinfección y se ha señalado de utilidad realizar penoscopia en caso de balanitis inflamatorias7.
Medidas generales
Ante la presencia de un paciente con balanitis es importante realizar medidas generales:
- Tratar los síntomas: el prurito y el dolor leve se pueden tratar con uso tópico de corticoides y agregar analgésicos orales.
- Evitar el uso de jabones ya que pueden generar mayor inflamación.
- Aseo frecuente, para eliminar secreciones y generar un ambiente hostil para los microorganismos. Así mismo, mantener seca la zona y evitar la actividad sexual favorecen la resolución del cuadro. Asociado a esto es necesario un manejo especifico según el factor causal. La Tabla 2 resume el manejo de las diferentes causas de balanitis. En este capítulo nos referiremos a las causas más frecuentes de ellas.
Balanitis infecciosas
Balanitis candidiásica: principal causa de balanitis infecciosa8, en un 30-35%9. Se manifiesta clínicamente por lesiones eritematosas, brillantes, con pápulas y pústulas satélites, en ocasiones, exudado blanquecino (smegma). El diagnóstico generalmente es clínico y no suele requerir más exámenes. Puede confirmarse con cultivo de la zona subprepucial o preparaciones con hidróxido de potasio o coloración de Gram. Si es recidivante se debe descartar Diabetes Mellitus mediante examen de orina y glicemia y, en casos de mayor severidad, descartar otras causas de inmunosupresión10.
Aunque no es una enfermedad de trasmisión sexual, se puede realizar prueba diagnóstica o tratamiento empírico de la pareja sexual para evitar la reinfección, ya que esto disminuye el reservorio de cándidas en la pareja10. Principalmente en los pacientes diabéticos que presentan balanitis recurrente, además de un buen control metabólico de su enfermedad, se pueden usar cremas con antimicóticos en forma periódica o realizar una circuncisión, la que disminuye los riesgos de recidiva en el 68% de los casos. También está indicada la circuncisión en los pacientes con fimosis secundaria a balanitis recurrente.
Balanitis bacteriana: caracterizada por inflamación del prepucio junto a secreción de mal olor. En ocasiones se asocia a adenopatías inguinales. Generalmente se da como una sobreinfección de una balanitis micótica o en condiciones de solución de continuidad de la piel o mucosa genital. Se diagnostica por cultivo del exudado sub-prepucial por tinción de Gram. El tratamiento en general es según antibiograma. Una de las causas frecuentes es la Gardnerella vaginalis. Una respuesta rápida al tratamiento con metronidazol también puede confirmar la causa anaeróbica de la infección.
Balanitis inflamatorias
Liquen escleroso (Balanitis Xerótica Obliterans): descrita por primera vez en 1887. Puede aparecer a cualquier edad, pero la media del diagnóstico es alrededor de los 40 años11. En los hombres existe una débil asociación con la autoinmunidad a diferencia del sexo femenino, considerándose más un epifenómeno12,21 desencadenado por irritación crónica del epitelio genital, ambiente oclusivo, húmedo y de exposición crónica a la orina13. Todos estos pueden ser factores predisponentes. Es muy infrecuente en los varones circuncisos al nacer. Existe un papel controvertido de la Borrelia burgdorferi y el virus de Epstein Barr en su patogenia11.
Se caracteriza clínicamente por la aparición de lesiones de coloración grisácea o blanco azulada del glande y/o de la superficie interna del prepucio, que luego se transforman en placas escleróticas “acartonada” con la aparición de prepucio no retráctil y riesgo de parafimosis. Las lesiones son pruriginosas11. En ocasiones la superficie del glande y el interior del prepucio pueden ulcerarse y la fibrosis posterior puede conducir a la fusión de capas; puede desarrollar una estenosis del meato uretral y de la uretra.
Existe riesgo potencial de transformación maligna14, lo cual indica seguimiento periódico del paciente.
La clínica se manifiesta por dispareunia, prurito, posibilidad de aparición de fisuras en el prepucio, dificultad en la micción por obstrucción y posibilidad de sangrado.
El diagnóstico habitualmente es clínico y en ocasiones es necesario recurrir a la biopsia, aunque esta última no siempre es concluyente, siendo fundamental la correlación clínico-patológica.
El tratamiento se basa en el uso de corticoides en forma periódica y en ocasiones es necesaria la circuncisión y meatoplastia.
Psoriasis: es la reacción inflamatoria que con más frecuencia afecta a los genitales masculinos. La afectación genital ocurre en el 40% de los casos de la enfermedad siendo esta afectación parte de un trastorno cutáneo más generalizado15. La psoriasis puede ocurrir únicamente en el pene, manifestándose en varones circuncidados como placas rojas y escamosas en glande y en no circuncidados como placas rojas satinadas16.
Clínicamente puede manifestar prurito y se puede exacerbar por factores estresores, alcohol, tabaco, infecciones (estreptococo), fármacos (betabloqueantes, litio, etc.)17.
Para el diagnóstico es necesario la evidencia de psoriasis en otra parte del cuerpo. Ocasionalmente, los pacientes pueden presentar una infección fúngica concomitante, lo cual aconseja la toma de muestras para descartar candidiasis. La biopsia podría ser necesaria para establecer el diagnóstico diferencial con otras patologías o lesiones premalignas16.
Balanitis por reacciones alérgicas o irritantes
Dermatitis de contacto alérgica: Su etiología puede variar por sensibilización a múltiples factores: látex de preservativo, lubricantes de condones, desodorantes de higiene femenina, anestésicos locales, etc. manifestándose como reacción alérgica inmediata, mediada por IgE. La reacción de hipersensibilidad también puede ser retardada al látex o a productos químicos añadidos al látex durante la fabricación18. La manifestación clínica se caracteriza por eritema, edema y posible aparición de microvesículas y exudado. El diagnóstico se basa en la clínica y puede requerir valoración dermatológica para la realización de pruebas alérgicas mediante test cutáneo18.
Dermatitis de contacto irritante: se produce principalmente en el área de contacto con ciertos irritantes como jabones, detergentes, medicamentos tópicos, etc. Es el resultado de un daño físico o químico no inmunológico en la piel. Clínicamente las lesiones son eritematosas y pueden ser exudativas y con costra. Si la exposición al agente se mantiene, la piel puede sufrir una reacción de liquenificación, inflamación o hiperqueratosis.
Exantema fijo medicamentoso: Son lesiones que aparecen de forma característica en el mismo sitio coincidiendo con la administración de un fármaco. Clínicamente se presenta de forma habitual como un nódulo endurecido, eritematoso, hiperpigmentado, indurado con vesícula central, aunque puede manifestarse de otras formas como eritema no pigmentado, urticaria, etc. Ocasionalmente imita al liquen plano, eritema multiforme, etc. Las lesiones en los genitales masculinos aparecen de forma muy frecuente con cotrimoxazol19. Otros fármacos implicados en esta patología pueden ser: tetraciclina, metamizol, fenilbutazona, paracetamol, AAS, metronidazol, amoxicilina, eritromicina, etc.
El diagnóstico se basa en una correcta historia clínica y una revisión de la medicación asociada al paciente, en la reaparición de las lesiones al reintroducir el fármaco y en la biopsia.
Lesiones premalignas
Se han identificado diversos factores de riesgo para su desarrollo. Los más importantes son la presencia de fimosis (balanopostitis crónicas, infecciones de repetición, liquen escleroso y escleroatrófico o diabetes mellitus), mala higiene del pene y la infección por virus papiloma humano (VPH). Otros factores de riesgo son la balanitis xerótica obliterante, la fototerapia tipo PUVA sin protección genital, tabaquismo, condilomas acuminados o inmunosupresión. El carcinoma de pene se desarrolla generalmente sobre lesiones preexistentes20:
- Bajo riesgo: Papulosis bowenoide (el riesgo es mayor si asocia inmunosupresión)
- Riesgo intermedio: Balanitis xerótica obliterante.
- Alto riesgo: enfermedad de Bowen (sobre piel queratinizada) y eritroplasia de Queyrat (piel no queratinizada).
Salvo la balanitis xerótica obliterante, el resto tiene una fuerte asociación con la infección por VPH. Este tipo de lesiones requiere seguimiento periódico y biopsia.
Tabla 1. Etiología.10,16
| Etiología | Tratamiento recomendado | Alternativa |
| Balanitis candidiásica |
|
|
| Balanitis por anaerobios |
|
|
| Balanitis por aerobios |
|
|
| Balanitis por herpes |
|
|
| Balanitis xerótica obliterans |
Vigilar la reactivación de lesiones infecciosas (virus VHS, condilomas). |
|
| Liquen plano |
|
|
| Balanitis de Zoon |
|
|
| Psoriasis |
|
|
| Balanitis circinada |
Estudio y tratamiento de la pareja según protocolo ETS. |
Corticoide de mayor potencia. |
| Balanitis alérgica-irritante |
Hidrocortisona al 1% aplicada una o dos veces al día hasta resolución de los síntomas. |
Asociar antibiótico o antifúngico tópico si sobreinfección. |
| Exantema fijo medicamentoso |
Esteroides de baja y moderada potencia dos veces al día hasta la resolución. |
|
| Eritroplasia de Queyrat Enfermedad de Bowen |
|
Crioterapia. |
| Papulosis Bowenoide |
|
Extirpar la lesión. Cirugía de Mohs*. |
Tabla 2. Tratamiento10,16
Dolor testicular crónico
Dr. Victor Hugo Manzanares S.
Introducción
El dolor testicular crónico se define como 3 meses de dolor testicular constante o intermitente que es significativamente molesto para el paciente.
Es la causa de alrededor de 2.5 a 5% de todas las consultas urológicas y actualmente afecta a cerca de 100.000 hombres en Norteamérica cada año. Cuando no puede ser atribuido directamente a una causa específica o identificable, se denomina “dolor testicular crónico idiopático”22. Otros nombres son “orquidinia crónica” y “Síndrome doloroso escrotal crónico” (o CSPS por sus siglas en inglés)23..
La evaluación del paciente puede ser confusa sobre todo cuando se trata de una causa idiopática y la terapia conservadora es a menudo ineficiente, haciendo que su diagnóstico y posterior tratamiento sean desafiantes. Terapias conservadoras son usualmente usadas en primera instancia, pero muchos procedimientos invasivos terminan siendo opciones cuando los tratamientos de primera línea fallan. Opciones quirúrgicas incluyen bloqueos del cordón espermático, varicocelectomía, epididectomía, vaso-vasostomía (si paciente había sido sometido a vasectomía previa), denervación del cordón espermático, inyección de botox, orquiectomía, entre otras24.
Etiología
El 18.6 – 25% de pacientes con dolor testicular crónico tienen etiología desconocida25. El dolor que se presenta en los órganos genitourinarios masculinos puede ser respuesta a causas traumáticas, inflamatorias, infecciosas o estímulos irritativos, como ocurre en cualquier otro sistema26. En muchas ocasiones el paciente no tiene dolor sólo en el testículo y puede involucrar el epidídimo, conducto deferente o estructuras paratesticulares adyacentes27. El diagnóstico diferencial incluye epididimitis, tumor testicular, obstrucción del conducto deferente post vasectomía o hernioplastía, varicocele, quistes de epidídimo, hidrocele, así como dolor referido: ureterolitiasis, hernia inguinal indirecta, aneurismas aórticos o de la arteria iliaca común, patología lumbar, cistitis intersticial, prostatitis crónica, fibrosis perineural, entre otras28.
En un estudio de 2375 hombres con criterios de dolor escrotal crónico, se evidenció asociación entre orquialgia crónica con distintas condiciones como, infertilidad (9.7%), varicocele (8.8%), litiasis ureteral (7.1%), prostatitis crónica (5.3%), lumbalgia (4.4%), estrés (4.4%), quiste de epidídimo (4.4%), intestino irritable (4.4%), infecciones (3.5%), cirugía previa (2.7%), hernia (2.7%) e hidrocele (1.8%)31.
Otro estudio reciente de 3084 pacientes en un hospital militar de Israel, asoció la orquidina con varicocele (54.1%), dolor escrotal idiopático (34.1%), hernia inguinal (4.5%), infección genital (4.3%), hidrocele (4.2%), dolor referido (3.3%), lesiones de piel (1.1%), torsión-destorsión, trauma y nefrolitiasis (menos del 1%). A pesar de las numerosas posibles causas de orquialgia crónica, en un 25-50% no se llega a una causa orgánica y es considerada idiopática31.
Factores psicológicos también debiesen ser considerado como posibles etiologías29.
Schover observó en 48 hombres con orquialgia crónica sin etiología orgánica definida que muchos tenían síntomas psicológicos como somatización (56%), síndrome doloroso crónico no genital (50%), depresión mayor (27%) y dependencia a medicamentos (27%)30.
Aunque extensos reportes han tratado de analizar las características y causas de otros tipos de síndromes dolorosos crónicos, especialmente en dolor lumbar crónico, hay pocas publicaciones en la literatura urológica sobre la etiología y tratamiento de la orquialgia crónica33. La mayoría de las publicaciones son estudios de cohortes con limitado número de pacientes, raramente placebo-control, y sin una evaluación uniforme estándar27.
Fisiopatología
El mecanismo exacto no es completamente comprendido, pero parece recaer en cambios neuronales del sistema nervioso central y periférico que permiten la estimulación persistente de receptores del dolor, sin una retroalimentación inhibitoria33,34. El concepto central engloba una sensibilización central donde injurias periféricas gatillan un aumento en la excitabilidad de neuronas espinales. Estudios muestran que existen otros factores centrales como alteraciones en la actividad neuronal de regiones cerebrales encargadas de la percepción del dolor, disminución de la actividad neuronal en zonas de inhibición del dolor y una contribución desde centros emocionales y afectivos en la interpretación del dolor mismo35.
La inervación testicular es una compleja trama de vías neuronales. La inervación aferente del escroto se origina a través de nervios somáticos en el plexo genital del nervio genitofemoral, el nervio ilioinguinal y plexos autonómicos de T10 a L1 (parasimpático)36. El nervio genitofemoral y el ilioinguinal proveen la inervación de la pared anterior del escroto y el muslo. La pared posterior está inervada por plexos perineales del nervio pudendo37.
Una causa potencial de hipersensibilidad puede ser debido a injurias en los nervios perfiféricos, que llevan a una degeneración walleriana (DW). La DW está caracterizada por un cambio autodestructivo en axones proximales y distales del nervio que producen un ambiente libre de sustancias inhibitorias y genera una regeneración y recuperación funcional del axón. Esto apoya dos teorías, donde hay un proceso inflamatorio o genético basal y subsecuentemente hipersensibilidad del nervio ilioinguinal y femoral. Un evento estimulador secundario, un trauma, cirugía o irritación, puede llevar a un dolor neuropático crónico en esas áreas.
Parekattil et al. identificaron que existe una mediana de 25 fibras nerviosas pequeñas (menos de 1 mm) en el cordón espermático. Realizaron un total de 57 biopsias de cordón espermático en pacientes con dolor testicular crónico. De los 57 procedimientos, 48 (84%) mostraron DW en 1 ó más de esas fibras nerviosas, mientras que sólo en 20% se encontró dicha degeneración nerviosa. En pacientes con orquialgia crónica, Parekattil encontró alta densidad de nervios con DW en tres localizaciones principales en el cordón espermático: fibras musculares del cremáster, tejido perivasos y tejido lipomatoso periarterial posterior. Llamaron a esas áreas como la “trifecta del complejo nervioso”. Ablación de este complejo es postulado como una de las posibles causas del éxito de la Denervación Microquirúrgica del Cordón Espermático (MDSC, por sus siglas en inglés)38.
Evaluación y diagnóstico
La clave para una correcta evaluación se basa en la historia clínica y una buena relación médico paciente. Una historia detallada debiera incluir un screening de salud mental39. Se debe hacer una correcta evaluación del dolor, duración, severidad, localización, irradiación etc. (Figura1).

Fig.1. Algoritmo de evaluación y diagnóstico de un Dolor testicular crónico28
El examen físico debe estar enfocado en el escroto y el testículo en particular, intentando identificar cualquier causa anatómica del dolor. Todas las causas señaladas de dolor referido deben ser descartadas.
Examen de orina, ecografía testicular, TAC o RNM deben ser realizadas según indicación. Teóricamente no es necesaria una ecografía testicular cuando el examen físico y el examen de orina son normales. Sin embargo, en la práctica clínica, a la mayoría de estos pacientes se les solicita ultrasonido testicular en algún momento del estudio40. Como se comentó, en un porcentaje no menor el estudio resulta negativo y nos encontramos entonces frente a un Dolor Testicular Crónico idiopático.
Tratamiento
El manejo de esta patología es variado y complejo. Los tratamientos de primera línea, y por lo tanto menos invasivos, generalmente son ineficientes. Las opciones quirúrgicas terminan siendo el tratamiento definitivo.
En la Tabla 3, se resumen los tipos de tratamientos.
| I.- MANEJO NO QUIRÚRGICO |
| 1.- Suspensión testicular |
| 2.- Compresas Tibias |
| 3.- Antibióticos |
| 4.- AINE |
| 5.- Antidepresivos tricíclicos y Neuromoduladores (Gabapentina, Carbamazepina) |
| 6.- Vitamina B12, Testosterona, Alfabloqueadores * |
| 7.- Estimulación eléctrica transcutánea de nervio (TENS) |
| 8.- Radiofrecuencia Pulsada |
| II.- TRATAMIENTOS MÍNIMAMENTE INVASIVOS |
| 1.- Bloqueo de cordón espermático |
| 2.- Bloqueo de plexo pélvico guiado por ecografía transrectal |
| 3.- Denervación de cordón espermático laparoscópico |
| III.- TRATAMIENTOS QUIRÚRGICOS ABIERTOS |
| 1.- Denervación microquirúrgica de cordón espermático |
| 2.- Reversión de vasectomía |
| 3.- Epididectomía |
| 4.- Varicocelectomía |
| 5.- Orquiectomía |
Tabla 3. Tipos de tratamiento para el Dolor testicular crónico
Terapias Conservadoras
Antibióticos: se utilizan habitualmente como primera línea en ausencia de infección clínica. Strebel et. al. encontraron que sobre un 82% de los urólogos en Suiza indicaban una prueba terapéutica con antibióticos en hombres con dolor crónico testicular42. En un estudio posterior del mismo grupo, evaluaron de manera prospectiva a pacientes con dolor crónico testicular y sólo en 22% se encontró evidencia de una etiología infecciosa. Concluyen que el amplio uso de antibióticos empíricos en estos pacientes no estaría indicado43. En caso de estar indicados, doxiciclina y quinolonas son la elección, ya que parecen tener la mayor penetración dentro de estas estructuras del tracto genital y pueden ser dados hasta 4 semanas.
AINES: la mayoría de los urólogos incluyen al inicio de tratamiento algún AINE6. En la cohorte Suiza descrita previamente, la prevalencia del uso de antibióticos como primera línea sólo fue superada por el uso de AINEs, en uno 92% de los pacientes. Varios autores han postulado la existencia de áreas específicas de inflamación neural o intraescrotal que pudiesen responder a AINEs, pero no hay evidencia de calidad para tal aseveración. Sin embargo, las propiedades analgésicas y el perfil de seguridad de estos medicamentos hacen que sea una buena primera opción de tratamiento, especialmente en combinación con alguna otra terapia no farmacológica, como suspensión escrotal o packs de calor/frío.
Antidepresivos Tricíclicos: la asociación entre diferentes tipos de dolor crónico y depresión fue descrita por primera vez en 198344. Algunos trabajos iniciales establecieron el rol de los antidepresivos tricíclicos (AT) en el tratamiento del dolor crónico, pero la mayoría era dolor lumbar crónico45. En 1991 Costabile et al. demostraron el rol de los AT en el manejo del síndrome de dolor crónico testicular; desde entonces, AT (como amitriptilina), se convirtieron en parte del paradigma de tratamiento del dolor crónico testicular46. Mas recientemente, Sinclair et al. publicaron un estudio prospectivo de nortriptilina para el manejo de este cuadro, encontrando que el 66.6% de los pacientes tenían 50% ó más de reducción del dolor escrotal después de 3 meses de tratamiento. Basados en una escala numérica de dolor de 11 puntos, el promedio de reducción en el dolor fue de 51.8%. Cabe destacar que todos los pacientes del estudio habían fallado en el tratamiento con antibioticoterapia empírica y al uso de AINE47.
Drogas Neuromoduladoras: el mejor estudiado es la gabapentina. Originalmente indicada como antiepiléptico, gabapentina es un medicamento que se encarga de limitar la excitación neuronal y mejorar la inhibición mediante el bloqueo de canales de calcio en el sistema nervioso central47. Desde su introducción en los años 90, gabapentina y sus derivados han probado efectividad para una variedad de condiciones neuropáticas, como la neuralgia post-herpética y el dolor neuropático del diabético48. En el mismo estudio de Sinclair, se demostró también que pacientes que no respondieron a antibióticos empíricos ni AINE, la gabapentina producida un 50% de reducción en el dolor en 61% de los pacientes tratados. Cuando eran combinados con los tratados con AT y excluyendo los pacientes con dolor post vasectomía, se observaba reducción del dolor mayor del 50% en 80% de los pacientes tratados47. La dosis va desde 300 mg/día y se puede titular de acuerdo a la respuesta hasta 1800 mg/día.
Tratamientos en estudio: en una publicación reciente, Cui y Terlecki examinaron la relación entre la deficiencia de Vitamina B12 y/o testosterona y el dolor testicular crónico. Basándose en la relación de la deficiencia de Vitamina B12 con neuropatías y la deficiencia de testosterona con incrementos en inflamación local, analizaron retrospectivamente los niveles de ambas en hombres que presentaban dolor testicular crónico. Encontraron que un 76% de los pacientes presentaban deficiencia en uno o ambos niveles. Los pacientes que eligieron tratarse dicha deficiencia bioquímica, 65% reportó “una mejoría significativa”, mientras que16% r efirieron “algo de mejoría”49. Se necesitará de estudios prospectivos para dilucidar si efectivamente podría haber una nueva terapia para el dolor testicular crónico refractaria a tratamiento farmacológico.
Alfabloqueadores: muchos estudios de ciencias básicas han demostrado que los receptores alfa adrenérgicos, especialmente alfa 1 y 2, están presentes y activos en el conducto deferente y epidídimos. Se hipotetiza que la hipersensibilidad de la acción alfa-adrenérgica podría resultar en un aumento de la actividad neuronal y/o espasmos del músculo liso que pueden resultar en percepción del dolor29,50. Si bien es algo teórico y no del todo estudiado, podría abrir una nueva línea de estudio para el tratamiento del síndrome de dolor testicular crónico.
Estimulación eléctrica Transcutánea nerviosa (TENS): es un método no farmacológico y no invasivo generalmente utilizado para el tratamiento del dolor agudo y crónico. Los primeros reportes demostraron que TENS disminuía el dolor a través de mecanismos tanto centrales como periféricos. A nivel central, opioides, serotonina y receptores muscarínicos en la medula espinal y cerebro son estimulados por TENS. Periféricamente, opioides y receptores adrenérgicos alfa 2 se relacionan con la analgesia inducida por TENS51. En un estudio randomizado controlado publicado el 2018, separaron 2 grupos: uno con analgesia y TENS y el otro sólo con analgesia. Demostraron una reducción significativa del dolor inmediatamente posterior al procedimiento y a los dos meses en el grupo con TENS (p < 0.0001 y < 0.001 respectivamente), con mejoría significativas de la calidad de vida52. Al igual que otros autores, concluyen que TENS es un buen tratamiento no invasivo, seguro y efectivo en el manejo del dolor crónico testicular.
Tratamientos mínimamente invasivos
Bloqueo del cordón espermático: nos enfocaremos en el bloqueo del cordón espermático porque es el más usado. Este procedimiento puede ser diagnóstico como terapéutico. La meta es bloquear las tres áreas con mayor densidad de nervios, dentro y alrededor del cordón espermático38. Su preparación se realiza combinando 15 ml de lidocaína al 1% y 4 mg de dexametasona ó 20 ml de bupivacaina al 0.25% con o sin corticoides. La inyección es en la parte medial y lateral del cordón espermático. Si el cordón espermático esta involucrado en la señal del dolor, la mejoría del dolor debiese ser inmediata. Cuando hay mejoría del dolor, raramente el efecto es prolongado en el tiempo, pero ayuda a predecir una respuesta positiva a una intervención quirúrgica. Benson et al. demostraron que una respuesta positiva al bloqueo del cordón ayuda a predecir una respuesta completa y duradera en la resolución de los síntomas después de denervación microquirúrgica del cordón espermático (MDSC)53. El bloqueo puede realizarse cada 3-4 semanas con un total de 3 inyecciones para tener una respuesta más duradera si el paciente no está convencido de una intervención quirúrgica. Si el bloqueo no alivia en al menos un 50% el dolor, considerar otro diagnóstico.
Tratamientos quirúrgicos
Varicocelectomía: varicocele se tratará en profundidad en otro capítulo. Sólo destacar que el varicocele es un hallazgo relativamente común en hombres con orquialgia. Resolución parcial o completa del dolor post varicocelectomía está reportada en 72.4 a 94.3% de los pacientes.
Epididimectomía: es una opción quirúrgica más agresiva con alta tasa de éxito (mayor al 90%) en pacientes seleccionados cuando la fuente del dolor es localizada al epidídimo, como ante un espermatocele o granuloma. También ha demostrado tasas de éxito razonables en el control del dolor post-vasectomía como alternativa a la reversión de la vasectomía. La epididimectomía es menos exitosa en pacientes con epididimitis crónica (43% de pacientes satisfechos). Tampoco es una buena opción para el dolor difuso en el testículo o el cordón que no es bien localizado al epidídimo.
Reversión de vasectomía: 1 a 2% de hombres que se realizan una vasectomía desarrollaran dolor testicular constante o intermitente. Cuando se extiende por más de 3 meses es definido como síndrome doloroso post vasectomía. En los pacientes que fallan las terapias conservadoras, se debe considerar una reversión de la vasectomía, especialmente cuando las imágenes muestran evidencia de congestión epididimaria y cuando el dolor se asocia a relaciones sexuales. Sólo estudios con número pequeños de pacientes están disponibles, pero son consistentes en demostrar las altas tasas de resolución del dolor tras la vaso-vasotomía, con 50 a 69% de los pacientes obteniendo una resolución del dolor completa. Los contras de este procedimiento incluyen la alteración del propósito principal de la vasectomía y los costos del procedimiento. Una epididectomía podría ser una alternativa quirúrgica de tratamiento en los que deseen mantener garantizada la infertilidad54.
Denervación Microquirúrgica del Cordón Espermático (MDSC): MDSC se ha convertido en el “Gold Standard” quirúrgico para la Orquialgia Crónica Idiopática que no responde a terapias conservadoras27,55. Excelentes resultados con MDSC han sido reportados, especialmente si el paciente ha tenido una respuesta positiva al bloqueo del cordón espermático. Originalmente descrito en 1978 por Devine y Schellhammer, fue realizada mediante la asistencia de un microscopio para evitar lesionar las arterias testiculares las cuales son muy difícil de visualizar sin la ayuda de este equipo56. Levine et al. describieron inicialmente una resolución completa del dolor con MDSC en 6 de 7 paciente con orquialgia crónica57. Strom y Levine reportaron una respuesta completa del dolor en 71%, respuesta parcial en 17% y sin respuesta en un 11% de los pacientes en un estudio de largo seguimiento de 95 unidades testiculares (79 hombres)37. Oliveira et al. Reportaron recientemente un resultado similar en una cohorte internacional multi-céntrico de 60 hombres: 70% de resolución completa del dolor y 20% de respuesta parcial59. Tradicionalmente la cirugía es realizada con microscopio. Parekattil y Gudeloglu reportaron resultados similares en una serie de 401 pacientes posterior a MDSC asistida por robot con visualización digital magnificada HD: 72% de los pacientes presentaron resolución completa del dolor y 14% más del 50% de reducción del dolor60. Un estudio actual de MDSC, prospectivo de largo seguimiento (2007 hasta el 2016), donde se analizaron 64 unidades testiculares de pacientes que fueron a MDSC tras respuesta al bloqueo del cordón, 38 unidades testiculares estaban disponibles para ser evaluados: 81% de respuesta total del dolor, 10.5% respuesta parcial y 7.8% resultaron no respondedores. Dentro de las complicaciones, observaron infección de herida operatoria en 4.8%, hidrocele en 3.2%, seroma en 3.2% y hematoma inguinal en 1.6% de los casos61.
Orquiectomía: un pequeño número de pacientes falla a los tratamientos conservadores y a los más invasivos. Para ellos la única opción disponible terapéuticamente es la orquiectomía inguinal62. Orquiectomía ha mostrado disminuir significativamente el dolor en 40 a 75% de los pacientes63. No una opción primaria favorable debido a la potencial presencia de un dolor fantasma y las altas tasas de éxitos de los otros tratamientos mínimamente invasivos mostrados previamente.
Enfermedad de peyronie
Dr. Pablo Bezama U.
La Enfermedad de Peyronie (PD) es el desarrollo progresivo de una placa fibrótica en la túnica albugínea peneana, que en la erección puede generar deformidades como incurvaciones, estrechamiento o acortamiento, pudiéndose acompañar de dolor y alteraciones en la calidad de vida sexual. Tiene una incidencia es de 22,4 a 25,6 casos por 100.000 hombres, una prevalencia del 0,4 al 13% y se presenta con mayor frecuencia entre los 50 y 60 años64,65.
Es motivo de consulta poco frecuente para el urólogo; en un estudio brasileño de 656 pacientes que consultan al urólogo en el sistema público, es un hallazgo clínico en un 13% de los pacientes que consultan por otra causa urológica y un 0,25% de los pacientes consultan específicamente por la enfermedad3. Muchos pacientes tienen distintos grados de incurvación peneana en erección, que no les revisten mayor disconfort en la actividad sexual y la placa fibrótica se presenta como un hallazgo en el examen físico. Los factores de riesgo más relevantes son tabaquismo, Diabetes Mellitus y obesidad66. Existe asociación con otras enfermedades como la retracción palmar de Dupuytren, contractura de fascia plantar y timpanoesclerosis67.
Fisiopatología
La teoría del microtrauma describe que en la actividad sexual se presentan poco perceptibles pero reiteradas lesiones en la túnica albugínea, con depósito extravascular de proteínas, atrapamiento de fibrina, reclutamiento de macrófagos, sobreexpresión de citoquinas proinflamatorias y liberación de elastasa. Esto genera mayor proporción de colágeno tipo 3 en la albugínea, con remodelación patológica por fibroblastos, dejando tejido cicatricial que nuevamente vuelve a sufrir lesiones en la próxima actividad sexual, perpetuando ciclos de reparación y fibrosis que generan una placa rígida en la túnica albugínea. Ésta pierde su capacidad elástica y distensibilidad en este sitio, sirviendo de pivote para que en el llenado de los cuerpos cavernosos en la erección se produzca una deformidad peneana67-69.
Diagnóstico
Anamnesis: se deben diferenciar deformidades congénitas de las adquiridas, consultar por antecedentes de trauma peneano, preguntar por calidad de la erección previa y actual, antecedentes personales o familiares de enfermedades como el Dupuytren, etc. La erección se puede objetivar con cuestionarios dirigidos como el IIEF-5 y existen instrumentos como el Disease Questionnaire Peyronie de reciente validación. No olvidar los aspectos psicológicos, investigar cómo le afecta la enfermedad a la calidad de vida del paciente70-72. Se deben diferenciar 2 fases de la enfermedad, activa primero y estable después, porque los tratamientos varían en cada fase. En la fase activa el síntoma cardinal es el dolor peneano, que puede ocurrir con o sin erección. Puede estar el antecedente de trauma peneano durante el coito y la placa y/o deformidades no van a ser evidentes, la erección puede estar conservada. En la fase estable los síntomas se han mantenido estables por más de 3 meses, el dolor con o sin erección ha disminuido su intensidad y la deformidad, que habitualmente es una curvatura dorsal o dorso-lateral, se hace evidente en erección.
Examen Físico: es poco probable que el paciente tenga el pene erecto en el box, por lo que primero hay que medir el largo peneano en flacidez, palpar el pene buscando el número, ubicación, tamaño y consistencia de la o las placas. Si existiesen placas a ambos lados del pene o en el septo intercavernoso, pueden provocar un acortamiento del pene sin curvatura. El gold standard sigue siendo examinar el pene en erección después de aplicar inyección intracavernosa (IIC), donde se medirá el largo del pene, rigidez de la erección, grados de desvío del eje axial de la curvatura, deformidades rotacionales y estabilidad peneana; esto tiene mayor utilidad en el paciente que además refiere síntomas de disfunción eréctil. Si no se dispone de IIC, ayuda que el paciente muestre fotos de su pene en erección máxima ayudado por IPDE-5.
Exámenes complementarios
Ecodoppler color peneano: este examen se hace con el pene en erección, sus resultados están estandarizados y validados para un pene bajo el efecto de IIC; también puede servir realizarlo bajo el efecto de gel endouretral como alprostadil. Su objetivo es identificar el grosor de la albugínea, características y número de las placas, siendo de mal pronóstico la calcificación y la presencia de múltiples placas73,74. Evaluando la velocidad sistólica máxima, velocidad diastólica final e índice de resistencia, también identifica insuficiencia arterial o disfunción veno-oclusiva. No está disponible en todos los centros y su utilidad es mayor en la planificación de la cirugía.
Resonancia magnética: RM en fase T2 sin substracción del tejido adiposo tiene gran utilidad para determinar las características de la placa y los tejidos adyacentes, pero no está disponible en todos los centros y, por su alto costo, se utiliza sólo en centros de referencia cuando la ecografía es insuficiente.
Tratamiento médico
Los objetivos del tratamiento de la PD son tratar el dolor, corregir la deformidad peneana preservando el largo peneano y mantener una erección que permita actividad sexual satisfactoria74-77. En una revisión de la evidencia científica al año 2019, autores australianos encontraron pocos estudios con peso estadístico que apoyaran el manejo médico como terapia única, determinaron que existe evidencia para afirmar que con colagenasa de clostridium histolyticum intralesional existe buena respuesta a tratamiento con esquemas para pacientes en la fase estable de la enfermedad, con incurvaciones entre 30-90°, sin deformidades rotacionales ni placas calcificadas, mejorando la incurvación en un 34% vs. 18% en placebo, disminuyendo el dolor y mejorando la calidad de vida sexual (estudios IMPRESS I y II). No debe confundirse con la toxina botulínica, que demostró respuesta positiva sólo en cuanto a la corrección de la deformidad.
El interferon α-2b intralesional tiene utilidad marginal, más efectos adversos y alto costo. Se descartó la utilidad de verapamilo tópico, pentoxifilina, colchicina, radioterapia y otros. También hubo evidencia significativa para la corrección de la deformidad con la tracción mecánica, por sobre las ondas de choque, que tiene evidencia sólo para manejo del dolor.
Los IPDE-5 disminuyen los cambios inflamatorios secundarios al estrés oxidativo, disminuyen el radio colágeno/músculo liso, colágeno tipo III/colágeno tipo I, la población de miofibroblastos y aumentan el índice apoptótico, lo que, teóricamente, en una fase activa de la enfermedad, ayudaría a controlar la progresión de la placa. Los IPDE-5 no demostraron disminuir significativamente el grado de deformidad del pene, pero sí mejoraron la calidad de la erección.
Tratamiento quirúrgico
Son indicaciones de cirugía la falla del manejo médico, placas múltiples desde el comienzo de la enfermedad o preferencia del paciente cuando la enfermedad se encuentra en fase estable. Deben haber pasado 6-12 meses desde el inicio de la enfermedad, placa estable por 3-6 meses y deformidad que dificulta el coito. Deben objetivarse el desempeño sexual previo en cuanto a frecuencia de actividad sexual, calidad de la erección previa y molestias en el coito secundarias a la deformidad peneana (incurvación, acortamiento, rotación). Se deben exponer expectativas reales respecto del cumplimiento de los objetivos de tratamiento con la cirugía y sus riesgos. Hacer énfasis en la posibilidad de acortamiento peneano, en el concepto que el pene es recto en términos funcionales si tiene una desviación post cirugía menor a 20°, puede presentar disfunción eréctil y puede necesitar procedimientos adicionales. Existen 3 tipos de cirugía para PD:
1. Plicaturas: de preferencia se indica en hombres con pene de largo conservado ya que la cirugía lo acortará al unir puntos en el lado convexo de la curvatura. La función eréctil idealmente debe estar conservada con o sin ayuda farmacológica y no debe haber deformidad en “reloj de arena”. Realiza una incisión como se realiza en la circuncisión facilita la exposición de la túnica albugínea para estas técnicas. Tasas de éxito entre 42-100%, que pueden mejorar con dispositivos de tracción desde el postoperatorio temprano, después de la cicatrización cutánea. Pacientes no satisfechos con la cirugía refieren acortamiento del pene (95%), disfunción eréctil (8%), dolor (10%), deformidad peneana persistente (2-28%) y disminución en la sensibilidad (24%).
a) Técnica de Nesbit 77: consiste en la escisión de una o más elipses de la túnica albugínea en el lado convexo de la curvatura, con el fin de acortarla mediante puntos de material no reabsorbible con nudos que deben estar relativamente laxos para mantenerse en su posición en la erección para rectificar el pene. Fue descrita en el año 1965 para tratar curvaturas congénitas del pene.




b) Técnica de Yachia: mismo principio que en Nesbit, pero se realiza una incisión vertical en la albugínea, que se cierra transversalmente.
c) Plicaturas puras: Sin incisiones en la albugínea, consiste en pasar puntos tipo Lembert en forma extendida uniendo el tejido en la convexidad de la curvatura.
d) Plicaturas de túnica albugínea: Se realizan incisiones transversales en las fibras longitudinales externas de la albugínea, respetando las fibras circulares internas, separadas entre 0,5 a 1 cm. Se remueven las fibras longitudinales entre las 2 incisiones transversales para disminuír el aumento de volumen de la plicatura.
2. Técnicas con Injertos: indicados en pacientes con acortamiento peneano severo, deformidades severas, placas grandes, pene en “reloj de arena”, pero con función eréctil todavía conservada. Debe mencionarse al paciente que los injertos no aseguran que se vuelva al largo original del pene previo a PD. Para el injerto está en desarrollo la bioingeniería de tejidos, se utiliza submucosa de intestino delgado, vena safena, fascia temporal, fascia lata, túnica vaginal, etc. Debe mencionarse siempre la posibilidad de complicaciones también en el sitio donante del tejido.
a) Incisionales: se realizan incisiones en la albugínea para después injertar tejido en la concavidad de la curvatura, alargándola y rectificando el pene. Por mencionar algunas técnicas se utilizan incisiones en “doble Y”, “en H” y la geométrica de Egydio.
b) Excisionales: pueden ser totales o parciales. Teóricamente las técnicas de excisión parcial de la placa, disminuyen el riesgo de un daño irreversible al tejido eréctil, con la menor probabilidad de disfunción eréctil por falla en el mecanismo veno-oclusivo.
3. Prótesis peneana: Es el gold standard del tratamiento de PD con indicación quirúrgica y disfunción eréctil. En manos de un cirujano con experiencia, sus tasas de éxito son mayores al 80%. Las prótesis inflables tienen mayor grado estadístico de evidencia y recomendación, con mejores resultados estéticos y funcionales. La infección y extrusión de prótesis son las complicaciones más temidas. Debe informarse al paciente que es un tratamiento “sin vuelta atrás” y explicar claramente su funcionamiento69.
Conclusiones
PD es una enfermedad poco frecuente en la literatura. Sin embargo, su incidencia y prevalencia están sometidas a sesgos como que los pacientes pueden tener incurvaciones que no consideran enfermedad, presentar otro motivo de consulta o que se presente como un hallazgo al entrevistar al paciente.
Habitualmente existe un desmedro en la calidad de vida sexual del paciente, lo que conlleva trastornos del ánimo que también deben tratarse; siéntese a escuchar a su paciente y pareja. Es responsabilidad del urólogo identificar tempranamente esta enfermedad y explicarle al paciente y su pareja las opciones de tratamiento.
Debe dejarse en claro que el tratamiento de esta enfermedad habitualmente es multimodal, incluyendo manejo médico, quirúrgico, kinésico y psiquiátrico.
No todos los urólogos manejan las variadas técnicas quirúrgicas para resolver esta enfermedad, es responsabilidad del urólogo en formación adentrarse en esos temas, que escapan a los objetivos de este capítulo.
Cuando se presente un paciente con PD en su centro formador, aprovéchelo como una oportunidad para profundizar conceptos urológicos y quirúrgicos, que a menudo se olvidan en el ejercicio profesional.
Epididimitis y orquiepididimitis
Dr. Esteban Arias Orellana
La epididimitis se define como la inflamación del epidídimo, la cual puede ser por múltiples causas, donde la más frecuente es de origen infecciosa78. La orquiepididimitis es la inflamación del epidídimo y el testículo, cuadro que se presenta principalmente cuando una epididimitis infecciosa severa progresa comprometiendo el testículo.
La epididimitis crónica es la fibroplasia de parte o todo el epidídimo que se produce en etapas finales de una epididimitis severa o tratada en forma inadecuada.
Orquitis es la inflamación del testículo sin compromiso epididimario; puede ser por causa viral, como en la orquitis urliana, bacteriana, granulomatosa, traumática o idiopática.
Fisiopatología
La principal causa de epididimitis es por pasaje retrógrado de orina desde la uretra prostática al epidídimo vía conductos eyaculadores y vasos deferentes. Normalmente la disposición oblicua de los eyaculadores en relación a la uretra previene el reflujo. El paso de orina estéril produce un proceso inflamatorio químico del epidídimo y al estar contaminada la orina una epididimitis infecciosa.
Existe según esto factores y condiciones de riesgo para presentar una epididimitis, como son:
- Factores obstructivos uretrales o prostáticos, como la hiperplasia prostática benigna.
- Maniobras de Valsalva al realizar ejercicios extenuantes con vejiga llena,como en la Halterofilia, se produce reflujo de orina por los eyaculadores.
- La instrumentación de la uretra, como cateterización o procedimientos endoscópicos vesicales.
- Anormalidades anatómicas, como la presencia en los niños de utrículo prostático, valvas de uretra posterior, desembocadura anómala de uréter, duplicidad uretral u otras alteraciones funcionales como disinergia vésico- esfinteriana. En un estudio se encontró que el 47% de los pacientes prepuberales con epididimitis tenían asociado anormalidades urogenitales79,80. En los niños la causa infecciosa es menos común: en un estudio se encontró solo 4,1% de urocultivos positivos asociados a epididimitis81, en otro estudio en niños con malformaciones ano rectales y fistulas recto-urinaria, no fue habitual que presentaran epididimitis82.
La epididimitis se puede acompañar de uretritis, prostatitis o cistitis.
Existen otras causas de epididimitis (Tabla 4)83 no relacionadas al reflujo, como son la epididimitis en personas con síndrome de Behcet, la orquiepididimitis asociada al púrpura de Shonlein-Henoch o la epididimitis asociada a altas dosis de amiodarona, que se observa entre 3-11% de los pacientes que consumen más de 200 mg/día, ya que se concentra en el epidídimo y se produce una reacción antígeno anticuerpo. La sarcoidosis puede también producir epididimitis hasta en un 5% de los pacientes. La vasectomía puede provocar una epididimitis crónica cuando se deja el cavo proximal abierto, produciéndose extravasación de espermatozoides con reacción inflamatoria local secundarias.
Epidemiología
Se estima que 1/1000hombres/año tienen epididimitis, lo que determina en Estados Unidos de Norte América unas 600.000 consultas al año; la epididimitis es la quinta causa de consulta urológica de personas entre 18 y 50 años. El 72% de las epididimitis ocurren entre los 20 y 59 años; la epididimitis en pacientes prepuberales es rara.
En relación a la epididimitis infecciosa, el gérmen causal varía según la edad del paciente: por coliformes (E. coli, Pseudomona, Proteus, Klebsiella) son más frecuentes en niños y adultos sobre 35 años. En adultos con prácticas sexuales vía anal también son frecuentes las infecciones por coliformes84. Clamidia es el agente causal más común en los adultos jóvenes con vida sexual activa (menores de 35 años) presentándose en más del 50% de los casos, aunque muchas veces el cultivo sea negativo85. También se puede ver en este grupo infecciones por Neiseria gonorreae, Treponema pallidum y Gardnerella vaginalis.
Pacientes con epididimitis secundaria a un gérmen de transmisión sexual tienen 2-5 veces más riesgo de adquirir VIH86. Las parejas sexuales de los pacientes con epididimitis por gérmenes de transmisión sexual deber ser evaluados y tratadas.
La epididimitis tuberculosa se ve en zonas endémicas y por lo general se acompaña de tuberculosis urinaria. Se produce por vía hematógena pero ocasionalmente se ha descrito en pacientes que reciben instilaciones vesicales con BCG por cáncer vesical (0,4%).
La orquiepididimitis de origen viral es frecuente en niños, siendo la más frecuente la urliana, aunque se puede presentar por otros virus como el varicela.
Otros raros agentes causales como la brucelosis se presentan en personas que trabajan con animales (lecherías) y a causa de Cándida, Citomegalovirus o Blastomicosis en pacientes inmunocomprometidas.
Cuadro clínico
La sintomatología por lo general no difiere de la orquiepididimitis. Presenta dolor genital gradual y progresivo, unilateral, aunque en un 5-10% puede ser bilateral; ocasionalmente presentan disuria, tenesmo y aumento de la frecuencia miccional. Sólo el 25% de los adultos presentan fiebre o escalofríos pero nunca presentan nauseas ni vómitos, lo que es importante para el diagnóstico diferencial.
Al examen físico encontramos sensibilidad y aumento de volumen epididimario el cual puede ser en primer lugar en la cola y luego extenderse al cuerpo y la cabeza del epidídimo, comprometer el cordón (funiculitis) o al testículo ipsilateral. No se observa elevación del genital comprometido y existe presencia de reflejo cremasteriano. Puede haber compromiso de la piel del escroto con edema, eritema y celulitis, y adherencia del escroto al genital en procesos intensos y avanzados, además de hidrocele reactivo. Al levantar el genital comprometido el dolor se alivia (signo de Prehn positivo).
En el caso de la epididimitis crónica, lo que destaca es el dolor genital unilateral recurrente o constante de más de 3 meses de evolución. En este caso, al examen físico se encuentra engrosamiento parcial o total de epidídimo, sensibilidad del mismo durante el examen, pero sin compromiso del escroto ni del testículo87.
Hongo y colaboradores publicaron un algoritmo que provee un 98-100% de especificidad para predecir la gravedad de la epididimitis, basada en la presencia de Diabetes Mellitus, fiebre, PCR alta, leucocitosis y nitrógeno ureico88.
Diagnóstico diferencial
Es importante diferenciarlo de la torsión testicular, la que es una verdadera urgencia urológica, y del tumor testicular.
Otros diagnósticos a considerar son:
- Hernia inguinal e inguino-escrotal
- Hidrocele
- Algia testicular Idiopática
- Edema escrotal Idiopático
- Quiste epididimario
- Varicocele
- Tumor de epidídimo
- Hematocele
- Piocele.
- Torsión de apéndice testicular.
En la Tabla 587 se presentan las características distintivas de los diagnósticos diferenciales más relevantes.
Estudio Complementario
El diagnostico de epididimitis y orquiepididimitis por lo general es realizado mediante la clínica, sin necesidad de estudios complementarios; ante la duda y eventualmente establecer un agente causal, se pueden realizar exámenes complementarios.
Examen de orina alterado y urocultivo positivo se encuentran presentes en el 50% de los menores de edad89 y pacientes ancianos, pero considerando a toda la población con epididimitis puede ser sólo el 10%. El cultivo de secreción uretral es conveniente si ella está presente, en busca de gérmenes asociados a infecciones de transmisión sexual. Leucocitosis y PCR elevado son sugerentes de infección y pueden orientar el diagnóstico diferencial con otra causa de dolor testicular, aunque no siempre están presentes.
El estudio imagenológico es importante si hay duda diagnóstica. El uso de ecografía y ecografía Doppler son útiles para establecer la diferencia con torsión testicular, pero siempre el juicio clínico es más importante ya que la ecografía tiene limitaciones al ser dependiente del operador y de la cooperación del paciente. La sensibilidad para torsión testicular en la ecografía Doppler color es de 82-100% y la especificidad de 88-100%90, mientras que la sensibilidad para la epididimitis es de 92-100%91,92. En el Doppler se busca la perfusión del genital, la cual puede estar aumentada en la epididimitis y el tumor testicular y esta abolida en la torsión. La confirmación ecográfica no es necesaria si el diagnóstico es claro; la ecografía en estos casos es confirmatoria sólo en 69% de los casos. La ecografía también es útil para detectar abscesos intratesticulares.
En la epididimitis crónica característicamente se ve a la ecografía engrosamiento del epidídimo con ecos heterogéneos y calcificaciones ocasionales., así como engrosamiento de la túnica vaginal y, en ocasiones, compromiso testicular.
Otros estudios imagenológicos no son necesarios inicialmente, pero si en forma diferida para aclarar dudas diagnósticas, como en los niños prepuberales en quienes es importante descartar malformaciones del sistema genitourinario (cistografía, Urotac, uretrocistoscopia) o en pacientes que se sospeche una epididimitis tuberculosa.
Tratamiento
La base del tratamiento es el uso de analgésicos, antiinflamatorios y antibioterapia. Es importante además tomar medidas generales para una adecuada respuesta: reducción de la actividad física e incluso reposo son importantes, la suspensión escrotal ayuda a disminuir el dolor, así como el uso de paños fríos. En caso de intenso dolor se puede realizar bloqueo nervioso a nivel del cordón espermático. Se debe evitar la instrumentación de la vía urinaria.
Antibioterapia
La elección del antibiótico depende del gérmen aislado o sospechado según la edad del paciente, los antecedentes mórbidos y su vida sexual.
En la tabla 693,94 se resume la elección del tratamiento, aunque este debe adaptarse según la resistencia antibiótica local y avaluarse la duración del tratamiento antibiótico según la evolución caso a caso.
En la epididimitis crónica el tratamiento sugerido son dos semanas de antiinflamatorios no esteroidales (AINEs) inicialmente; si las molestias no ceden agregar antidepresivos tricíclicos o neurolépticos como gabapentina. En caso de persistencia de las molestias puede ser necesaria la resección quirúrgica del epididimo95.
El tratamiento quirúrgico en casos agudos está indicado en caso de mala respuesta al tratamiento antibiótico, con formación de abscesos intratesticulares y fistulas cutáneas, realizándose orquiectomía total y aseo quirúrgico. La epididimectomía es rara en fase aguda de una epididimitis, pero es una alternativa de tratamiento en caso de epididimitis crónica refractaria al tratamiento médico.
| Etiología | Principal causa |
| Bacteriana |
|
| Viral |
|
| Fúngico |
|
| Parasitaria |
|
| Inducido por Drogas |
|
| Reumática |
|
| Inducida por Obstrucción |
|
Tabla 4. Etiología de Epididimitis
| Diagnostico | Presentación | Hallazgos al examen | Hallazgos Ecográficos |
| Epididimitis | Gradual dolor y aumento de volumen en uno o dos días | Aumento de volumen epididimario, sensible, con signo de Prehn (+), reflejo cremasteriano presente. | Aumento de tamaño del epidídimo y aumento del flujo sanguínea al Doppler. |
| Cáncer Testicular | Sobre el 15% se asocia a dolor | Nódulo firme del testículo, generalmente no sensible. | Masa heterogénea que se originan en el testículo |
| Torsión Testicular | Dolor súbito e intenso. | Testículo alto, ausencia de reflejo cremasteriano, con la suspensión testicular aumenta el dolor. | Disminución o ausencia de flujo sanguíneo al Doppler |
| Torsión de apéndice Testicular | Dolor súbito, de menor intensidad | Signo del punto azul. Zona azulada en relación al apéndice infartada o necrosada. | Apéndice mayor de 5 mm. con aumento del flujo sanguíneo peri apendicular al Doppler. |
Tabla 5. Diagnóstico diferencial de dolor testicular agudo87,95,96.
| Población | Agente causal más frecuente | Tratamiento antibiótico |
| Niños menores de 2 años | Varios | Preferir antibióticos para tratamiento a gérmenes entéricos |
| Niños entre 2 y 14 años | Varios | Tratar según agente causal en caso de aislarlo, sino solo AINEs |
| Adultos menores de 35 años sexualmente activos | Gonorrea o Clamidia | Ceftriaxona 250 mgrs im por una vez y Doxiciclina 100 mgrs cada 12 horas pr 10 dias. |
| Adultos con prácticas sexuales vía anal | Gonorrea, Clamidia o Gérmenes entéricos | Ceftriaxona 250 mgrs im. Por una vez y Levofloxacino 500 mgrs al día por 10 días. |
| Adultos mayores de 35 años o que se instrumentalizó la vía urinaria. | Gérmenes entéricos | Levofloxacino 500 mgrs día por 10 días. |
Tabla 6. Tratamiento antibiótico empírico17
Fimosis y parafimosis
Dr. Esteban Arias O.
Durante el desarrollo gestacional el prepucio envuelve al grande. En esta etapa el revestimiento epitelial del glande y del prepucio son contiguos donde las adherencias son un proceso normal en el desarrollo. Al nacer normalmente persisten las adherencias entre el prepucio y el grande, pero durante los primeros años de vida a medida que crece el pene los restos epiteliales se acumulan debajo del prepucio separando del glande; esto, asociado a erecciones intermitentes, hacen que el prepucio se libere completamente. Esta condición natural se denomina fimosis fisiológica. En estudios del Reino Unido la fimosis fisiológica se describe en el 95% de los recién nacidos, disminuyendo al 50% al año de vida y a un 20% a los tres años97. Un estudio danés observó que el 90% de los prepucios eran retráctiles a los tres años y menos del 1% de los adolescentes presentaba aún fimosis98. De igual forma, en una observación de más de 10.000 niños en China la fimosis fisiológica fue del 99% al nacer y disminuyo al 6,8% en la adolescencia99.
La fimosis es un término utilizado para describir la dificultad de retraer el prepucio. El origen de este término es griego y significa “Bozal”. Este término no necesariamente establece la presencia de un proceso patológico100. Así podemos definir:
Fimosis fisiológica: imposibilidad de retraer el prepucio en los primeros años de vida.
Fimosis congénita: fimosis que persiste después del periodo preescolar, aunque en el periodo escolar aún se pueden resolver algunos casos en forma espontánea.
Fimosis secundaria: estrechez del prepucio cicatricial que imposibilita la retracción de este, debido a procesos traumáticos o inflamatorios, no teniendo previamente dificultad para retraerlo.
Fimosis relativa: imposibilidad de retraer el prepucio durante la erección, no presentando problemas cuando el pene esta flácido; esta condición puede ser congénita o adquirida.
Evaluación
Al evaluar los pacientes es importante establecer el tiempo de evolución para determinar si es congénita o secundaria. Dentro de los antecedentes mórbidos es importante indagar sobre la presencia de diabetes mellitus y otras enfermedades dermatológicas que pueden afectar el prepucio. Los exámenes de laboratorio no son relevantes en esta patología ya que los antecedentes y el examen físico son suficientes para establecer el diagnóstico101. En el examen físico es importante evaluar las características de la piel del prepucio, presencia de cicatrices y zonas despigmentadas, que son sugerentes de fimosis secundaria a balanitis a repetición o a la presencia de Balanitis Xerótica102.
Tratamiento
El entrenamiento de la fimosis fisiológica no está indicado y se debe educar a los padres y explicarles la evolución natural de esta condición. En caso de presentar infecciones urinarias, se podría evaluar una circuncisión profiláctica precoz.
Dentro de las alternativas de tratamiento podemos encontrar tratamientos de tipo quirúrgico y no quirúrgicos.
Tratamientos alternativos a la cirugía: se ha descrito como alternativa la retracción manual bajo anestesia con liberación de adherencias con buenos resultados, llegando al 62% de resolución total de la patología, pero con riesgo de re-adherencias al glande, evolucionar a fimosis secundaria por lesión del prepucio y cicatrización de la zona, aparición de Balanitis Xerotica y el riesgo de parafimosis103,104.
El uso corticoide tópicos para tratar la fimosis en niños tiene buenos resultados, con tasas de éxito entrel 67-95%. Se utilizan principalmente corticoides de alta potencia, aunque también el uso de estos de potencia media o bajo tienen buenas tasas de éxito, llegando al 84%. Los esquemas de aplicación son muy variados, pero la mayoría está de acuerdo en aplicarlos durante por lo menos 4 a 6 semanas. Llas complicaciones de este tipo de tratamientos son prácticamente inexistentes. Los efectos antiinflamatorios, inmunosupresores y el adelgazamiento de la piel que provocan los corticoides, explica la eficacia del tratamiento105-107.
Se ha reportado además el uso de cremas de estrógenos, con tasas de respuesta entre 76-100%. La aparición de ginecomastia como reacción adversa se ha señalado en varias publicaciones, por lo cual actualmente no se sugiere su uso108.
Opciones quirúrgicas
Incisión dorsal: esta técnica se reserva prácticamente como tratamiento de la parafimosis, para liberar el anillo estenótico y resolver la urgencia. Aunque también se ha usado en pacientes añosos y niños con buena tasa de resolución de la fimosis, pero malos resultados estéticos, por lo que se considera actualmente una opción sólo para pacientes adultos mayores con riesgo para recibir anestesia, ya que este procedimiento se realiza con anestesia local109.
Prepucioplastia: esta técnica se ha desarrollado para solucionar la fimosis principalmente en niños cuyos padres no quieren la resección del prepucio, condición habitual en Japón. La técnica consiste en incisiones longitudinales en el prepucio con suturas transversales, lo que libera la estenosis, manteniendo un buen aspecto estético. Dentro de las opciones están las incisiones laterales para no comprometer la zona del frenillo ni la zona dorsal, con el fin de mantener el aspecto estético; las incisiones múltiples en Y-V110, la plastia en T-V111 y la V con plastia en Z. Todas estas técnicas buscan resolver la fimosis con tasas de éxito de más del 90% preservando el prepucio, con una satisfacción cosmética del 80%112.
Circuncisión: es la resección quirúrgica del prepucio dejando expuesto el glande. En general se pueden considerar 3 tipos de circuncisión:
-circuncisión ritual, que es la primera causa de circuncisión en el mundo; se da en la comunidad judía y musulmana. En la creencia judía, la circuncisión es un pacto entre Dios y Abraham como está escrito en la biblia (Génesis) y se realiza cuando el niño tiene 8 días de vida113. En la población musulmana se considera una tradición del profeta Maohoma y se realiza al introducir al niño en la comunidad islámica religiosa, antes de la adolecencia114.
-circuncisión profiláctica es cuando se realiza la circuncisión para prevenir las infecciones urinarias en los niños. Las adherencias balano-prepuciales se consideran las responsables de la colonización del prepucio por patógenos y la causal de las balanopostitis o ITUs. Se ha informado que la incidencia de ITUs en lactantes es menor en niños circuncidados115, aunque se puede esperar la maduración del prepucio y la resolución espontanea de la fimosis, la circuncisión está indicada en pacientes con infecciones recurrentes.
La circuncisión profiláctica también se puede realizar para reducir la incidencia de infecciones de trasmisión sexual (ITS). En diversos estudios se ha encontrado asociación entre la circuncisión y la disminución de ITS, esto principalmente en chancroide, sífilis, herpes genital y uretritis gonocócica, aunque sin clara asociación con las uretritis no gonocócicas y los condilomas116. Con respecto al VIH tres ensayos controlados confirmaron que la tasa se infección de hombres con parejas sero positivas fue 55-76% menor en el grupo de pacientes circuncidados117. Esto tiene sentido biológico porque las células de Langerhans superficiales que expresan receptores de VIH-1 son más frecuentes en el prepucio que en el resto del pene; además la queratinización del glande luego de la circuncisión es un factor protector a los traumas menores del coito. Los estudios han demostrado que el número necesario a tratar (NNT) para evitar un contagio de VIH es de 5 a 15 cirugías118.
La circuncisión profiláctica para prevenir el cáncer de pene es otra condición que está ampliamente demostrada. El cáncer de pene se da en pacientes con bajos estándares de higiene, la presencia del prepucio y la acumulación de smegma bajo el prepucio, que tiene efectos irritantes, son los factores determinantes del aumento del riesgo de cáncer de pene. La fimosis está presente en el 25 a 75% de los pacientes con cáncer de pene. La circuncisión es un factor protector bien establecido: en la población judía donde el cáncer de pene es casi inexistente119, la circuncisión neonatal disminuye el riesgo al menos en 10 veces, lo mismo se ha visto en la población musulmana que circuncidan a los niños antes de la pubertad. La circuncisión en adulto no ofrece protección contra el desarrollo del cáncer de pene, lo que sugiere la necesidad de un cierto periodo de exposición al efecto carcinogénico del smegma. La incidencia de cáncer de pene es menor a 1 por 100.000 en países desarrollados, por lo cual, dada la rareza de esta enfermedad, la circuncisión no está justificada con el único propósito de proteger contra el cáncer de pene.
-circuncisión terapéutica está indicada cuando el paciente presenta una fimosis secundaria. Esta puede ser por balanitis recurrentes, como se da en pacientes diabéticos, cuando una fimosis congénita no se resuelve espontáneamente y en presencia de Balanitis Xerótica. La técnica quirúrgica es similar sea cual sea la causa de la circuncisión y consiste en la resección del manguito de piel estenótica que no permite la retracción del prepucio; existen diferentes técnicas de resección sin variaciones en los resultados finales.
Los pacientes con fimosis, además de los problemas infecciosos ya descritos, pueden presentar problemas en el coito por dispareunia y parafimosis.
Parafimosis
Es una urgencia urológica en la que el prepucio sufre una retracción más allá del surco coronal del glande, sin poder recuperar su posición natural. Esto provoca una alteración del retorno venoso determinando ingurgitación venosa dolorosa y edema del glande y del prepucio a distal del anillo estenótico. En caso de no solucionar el problema, puede presentar ulceraciones y necrosis de los tejidos encarcelados. Aunque se puede presentar en pacientes sin fimosis, esta generalmente se presenta en aquellos que tienen algún grado de fimosis.
Este problema se produce en pacientes no circuncidados y se puede presentar a cualquier edad: en lactantes con fimosis fisiológica, luego de aseo genital o en adultos donde la causa principal es iatrogénica, al omitir volver el prepucio a su posición natural luego de procedimientos urológicos, o luego de prácticas sexuales120.
A pesar de la frecuencia de fimosis fisiológica en el niño, la incidencia de parafimosis es baja llegando al 0,2%, muy por debajo de alteraciones como la balanitis con una incidencia de 5,9%121.
El cuadro es por lo general fácil de diagnosticar: El paciente consulta por dolor y edema a nivel peneano, con incapacidad de devolver el prepucio a su posición natural; puede presentar dificultad miccional y disuria. El examen físico por lo general no establece dudas del cuadro y debe evaluarse cuidadosamente la perfusión de la zona afectada. Aunque la evaluación física es por lo general evidente, debe tenerse presente que balanopostitis, estados edematosos, angioedema y picaduras de insectos con reacciones alérgicas, pueden ser diagnósticos diferenciales.
El objetivo del tratamiento es tratar los síntomas y lograr la reducción del prepucio. Por lo general el dolor es moderado y para poder manipular la zona y reducir el prepucio se aconseja el uso de analgésicos endovenosos. En los niños en necesaria en ocasiones la sedación para poder realizar maniobras de reducción.
También es útil el uso de anestésicos locales ya se tópico con lidocaína al 2% durante 15 minutos cubierto con una gasa para favorecer su absorción, o bloqueo troncular a nivel del nervio dorsal del pene con lidocaína al 1%.
La reducción manual por lo general es factible cuando el cuadro no tiene muchas horas de evolución; en los casos de reducción difícil se pueden realizar diversas maniobras para facilitarla: -vendaje compresivo elástico y frio local: Esta maniobra es útil siempre que no esté lesionada la piel122. -uso de agentes osmóticos: Dextrosa al 50% o Manitol al 20% en la superficie cutánea por 30-45 minutos empapando una gasa sobre la zona afectada123, provoca disminución del edema por osmosis. -técnica de Perth-Dundee, que consiste en puncionar con aguja fina repetidamente la zona edematosa del prepucio, asociado a compresión suave, permite el drenaje del líquido facilitando la reducción124.
En caso de que estas maniobras no sean sufrientes para resolver el problema, es posible realizar procedimientos invasivos como:
- Punción-aspiración bajo bloqueo anestésico con un torniquete en la base del pene, realizando una punción del glande con una aguja 20 G y aspirando aproximadamente 10 ml. se logra bajar el volumen distal del pene125.
- Incisión longitudinal del anillo estenótico a nivel dorsal o lateral, que luego de la reducción se puede completar con suturas transversales con material reabsorbible.
Resuelta la urgencia se aconseja realizar la circuncisión en forma diferida, una vez se resuelva el edema de la zona y las alteraciones de la piel.
Hidrocele y Espermatocele
Dr. Victor Hugo Manzanares S.
Introducción
Cambios quísticos intraescrotales como el hidrocele o el espermatocele son comunes en la práctica urológica general. Se estima que aproximadamente un 10% de hombres asintomáticos tienen un leve o moderado aumento del fluído extratesticular y un 30% presentan estructuras quísticas en el epidídimo126. No hay grandes estudios que describan su incidencia en personas sintomáticas; una reciente publicación muestra una incidencia anual de 59.9/1000.000 hombres para hidrocele y 38.5/100.000 para espermatocele127.
Etiología
El hidrocele se produce por una acumulación anormal de líquido seroso entre las capas de la túnica vaginal. En el adulto la principal causa es idiopática, aunque también puede ser reactiva tras infecciones, trauma, tumores u obstrucción linfática tras cirugías inguinales como hernioplastias o trasplante renal. El espermatocele es una estructura quística que contiene líquido de aspecto lechoso con espermatozoides, normalmente ubicado en la cabeza del epidídimo. La etiología es desconocida. Factores obstructivos o trauma pueden estar implicados127.
Diagnóstico
El espermatocele es normalmente asintomático y generalmentes es un hallazgo al examen físico o en ecografías testiculares. Se caracteriza por ser una masa quística indolora normalmente en la cabeza del epidídimo que se puede separar fácilmente del testículo. Cuando hay dudas, la ecografía puede ser de utilidad128.
El hidrocele se presenta como un aumento de volumen escrotal homogéneo, blando, habitualmente indoloro. La transiluminación escrotal puede variar de acuerdo al grosor de la pared, pero es característicamente positiva. El aumento de volumen es netamente escrotal, distinguiéndolo de una hernia inguino-escrotal, y en ocasiones puede no palparse el testículo por el líquido que lo rodea. Cuando ocurre esto último o cuando existe sospecha de un tumor testicular, está indicada una ecografía127.
Tratamiento
El tratamiento quirúrgico es el gold estándar del hidrocele del adulto. Aunque es un procedimiento quirúrgico de baja complejidad, puede presentar complicaciones en el postoperatorio y en su recuperación128.
Procedimiento de Andrews: se libera el testículo tras una incisión de 2 a 3 cm en la túnica vaginal y se aspira el hidrocele. El procedimiento puede ser completado disecando el tejido redundante alrededor de las estructuras del cordón o dejando el saco evertido abierto129.
Procedimiento de Jaboulay o Winkleman: el saco de la vaginal es disecado y resecado, dejando una pequeña porción de capa alrededor del testículo. Se evierte y se controla el sangrado suturando de manera continua ambos bordes libres alrededor de las estructuras del cordón (Figuras 6-8)130.



Procedimiento de Lord: este procedimiento no se considera resectivo en sí dado que se abre la capa parietal de la túnica vaginal sin disecarla y se evierte parcialmente mediante una plicatura de la misma de manera circunferencial, simulando un “collar español” alrededor del testículo y el epidídimo. No recomendada en casos de paquivaginitis131.
Otros tratamientos: la punción del hidrocele con aspiración y esclerosis en una opción en pacientes no candidatos a cirugía formal. La punción debe ser realizada en el polo inferior del hidrocele. Las recurrencias y tasas de complicaciones son relativamente altas en comparación a procedimientos formales132,133.
En el espermatocele la cirugía está indicada muy ocasionalmente, generalmente por dolor o aumento de volumen considerable que aqueja estéticamente al paciente. Cuando está indicada por dolor, hay que advertir al paciente que es probable que este no ceda128. La espermatocelectomía debería ser realizada sin abrir el quiste. La estructura quística debe ser escindida del epidídimo sin movilizar excesivamente este último del testículo. Los extremos del epididímo deben ser aproximados con suturas129,134.
Complicaciones
De las complicaciones quirúrgicas del hidrocele destaca el edema, la epididimitis, hematoma e infección. Un estudio retrospectivo sueco del año 2019 con cerca de 13.000 mil pacientes de una gran base de datos nacional, demostró que la complicaciones más frecuentes fueron el hematoma (8,8%) y la infección (5.3%)127.
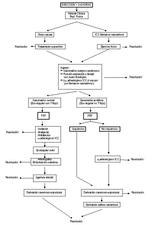
Priapismo
Dr. Pablo Bezama U.
Introduccion
Clínicamente el priapismo se define como una erección prolongada y dolorosa, sin relación con el deseo sexual. La AUA y la EAU consideran dentro de la definición un tiempo de erección mayor a 4horas. El término priapismo viene del dios griego Priapos, cuya figura presenta una permanente y desproporcionada erección; en la civilización clásica encarnaba la fuerza fecundadora de la naturaleza. Fisiopatológicamente existe un desbalance entre el flujo arterial y el drenaje venoso peneano. El estado de erección se limita a los cuerpos cavernosos, sin afectar al cuerpo esponjoso o el glande como ocurre en la erección fisiológica. Con la introducción de inyecciones intracavernosas de fármacos vasoactivos en la práctica médica, la incidencia del priapismo aumentó enormemente, transformándose en una entidad frecuente en la consulta de urología general.
Fisiopatología
Para una respuesta eréctil normal debe existir un equilibrio hemodinámico entre el aporte arterial y el drenaje venoso de los cuerpos cavernosos. La ruptura de este equilibrio se traduce en una erección prolongada o en la detumescencia del pene. Se han descrito dos mecanismos responsables, con etiología, pronóstico y tratamiento diferentes135-139.
Priapismo no isquémico, de alto flujo o arterial
La prolongación de la erección se debe a un flujo arterial aumentado de manera permanente, siendo el drenaje venoso normal pero insuficiente para provocar la detumescencia. No se debe a una miorrelajación activa de los cuerpos cavernosos. Es mejor tolerado que el priapismo isquémico porque no existe éstasis sanguíneo. Suele ser provocado por una fístula arteriocavernosa adquirida asociado a un trauma arterial o peneano con laceración de la arteria cavernosa o una de sus ramas. Aquí las lesiones cavernosas son menos graves y necesitan más tiempo que en el priapismo isquémico para manifestarse; generalmente la evolución de la erección es favorable (Figura 9).

Priapismo isquémico, de bajo flujo o veno-oclusivo
Es la forma más frecuente de presentación del priapismo la que puede evolucionar con alteraciones permanentes en la erección. Existe una obstrucción parcial o completa del drenaje de los cuerpos cavernosos. Una vez que éstos han llegado a su máxima expansión, la obstrucción impide que se produzca flujo de entrada de sangre arterial produciéndose un estado isquémico dentro de los cuerpos cavernosos (Figura 10).

La obstrucción puede deberse a una compresión extravascular o intravascular de las venas de drenaje. El priapismo que se inicia por compresión extravascular puede acabar teniendo un componente intravascular debido a la formación de trombos en las vénulas de drenaje como consecuencia del éstasis sanguíneo. De la misma forma, al priapismo iniciado por obstrucción intravascular puede añadirse un componente extravascular debido al edema en el tejido trabecular.
Iniciada la isquemia, la pO2 y el pH de la sangre atrapada en los cuerpos cavernosos disminuyen, pudiendo llegar a la anoxia (pO2 de 0-10 mm Hg) y acidosis severa (pH de 6,6) luego de 3-4 horas desde su inicio. Tanto la acidosis como la anoxia causan depresión de la contractilidad del músculo trabecular, lo cual impide la desactivación del mecanismo veno-oclusivo necesario para que se produzca el drenaje de los cuerpos cavernosos138.
Dentro de los mecanismos propuestos está el déficit tanto de óxido nítrico como de prostaglandina I2, ambos potentes inhibidores de la agregación plaquetaria así como de la activación de las células inflamatorias. Su síntesis en el cuerpo cavernoso depende de la concentración de oxígeno y en la hipoxia (pO2 < 25 mm Hg) está prácticamente bloqueada. La ausencia de óxido nítrico y de PG I2 favorece la agregación plaquetaria y la formación de trombos en las vénulas, así como la infiltración del tejido trabecular por células inflamatorias. Estos hallazgos son tardíos en la evolución del priapismo, coincidiendo con la hipoxia severa. La primera alteración es el edema del tejido trabecular. Durante las primeras 12 horas dicho edema es escaso y el infiltrado de linfocitos esporádico. Entre 12 y 24 horas se producirá daño celular, afectándose primero las células de las fibras musculares lisas y luego las endoteliales, transformándose en células semejantes a fibroblastos, no contráctiles y capaces de sintetizar colágeno, lo que evoluciona a fibrosis. A partir de las 24 horas aparece necrosis focal de las células y se hace irreversible el daño de la erección. Si el priapismo se prolonga más de 48 horas surgen coágulos en los espacios cavernosos, desapareciendo el endotelio con masiva infiltración inflamatoria, necrosis celular y fibrosis trabecular136,138.
Etiología
Se clasifica en primario o idiopático y secundario.
- Primario: 30-40% de los pacientes. Éstos suelen tener un patrón anormal de actividad eréctil en el test de tumescencia nocturna. El edema trabecular consecutivo a erecciones prolongadas sería el punto de partida. Suelen referir como antecedente estimulación sexual potenciada a veces por fármacos. Casi siempre este tipo de priapismo se presenta como isquémico o de bajo flujo. Con mejor conocimiento de la actividad farmacológica, disminuye su incidencia ya que se reclasifica como priapismo secundario a fármacos140-144.
2. Secundario: 60-70% de los pacientes. Sus causas son diversas:
2.1. Medicamentos y drogas: 20% de las causas de priapismo. La inyección intracavernosa (IIC) de fármacos vasoactivos es una de las causas más frecuentes de priapismo, relacionado con el mayor uso de estos agentes en el tratamiento de la disfunción eréctil. Estos fármacos actúan incrementando el flujo arterial con disminución del retorno venoso. Se incluyen también antagonistas beta-adrenérgicos, atropina y prostaglandinas. En las IIC las sustancias más utilizadas son los relajantes de la musculatura lisa (papaverina) y los antagonistas alfa-adrenérgicos (fenoxibenzamina, fentolamina y nicergolina). Se ha generalizado la utilización de prostaglandinas, acorde menor riesgo de priapismo. Psicofármacos: fenotiazinas, trazodona, clonazepam. Antihipertensivos: prazosina, hidralazina, labetalol. Anticoagulantes, anestésicos. Otros: Tolbutamida, andrógenos, corticoides, alcohol y cannabis, éstos dos últimos también como potenciadores de otros fármacos.
2.2. Causas locales: trauma perineal y/o peneano, fístulas arteriovenosas por punción. Neoplasias, inflamaciones perineo-genitales.
2.3 Hematológicas: Leucemia supone el 15% de los casos en niños y el 3-6% en adultos. Leucemia crónica con mayor frecuencia provoca priapismo, aunque también la leucemia mieloblástica aguda y linfoblástica. Existe acumulación celular en los cuerpos cavernosos y en la vena dorsal del pene, infiltración leucémica del nervio sacro, obstrucción mecánica de venas y nervios abdominales consecutiva a la esplenomegalia y la estimulación directa del sistema nervioso central. El mieloma múltiple por aumento de la viscosidad plasmática, la talasemia, la policitemia y la anemia hemolítica congénita no esferocítica, también pueden provocar priapismo. La trombocitopenia presenta hemorragias espontáneas con trombosis de las venas superficiales y profundas, contribuyendo al éstasis. Anemia de Células Falciformes es una causa clásica en literatura anglosajona, constituyendo del 10 al 30% de los casos. En afroamericanos y sobre todo niños puede alcanzar hasta un 63%, con recurrencias frecuentes. En ellos las lesiones irreversibles son menos frecuentes que en los adultos, aunque sigue siendo una enfermedad rara en Chile. La acumulación de glóbulos rojos deformes produce enlentecimiento del flujo durante la erección, incrementando la acidosis y la hipoxia, produciéndose nuevas acumulaciones de células y enlentecimiento adicional del drenaje venoso.
2.4. Neurológicas: 3%, procesos irritativos del sistema nervioso central (SNC) pueden generar hiperestimulación de los centros de la erección cerebral o medular. También la esclerosis múltiple, tabes dorsal, mielitis transversa, rotura de aneurisma intracraneal, compresiones de la cola de caballo por HNP, por estenosis degenerativa del canal lumbar o por aracnoiditis y trauma encefálico o raquimedular. (priapismo del ahorcamiento).
2.5. Urológicas: actúan sobre el SNC por irritación local: condilomas acuminados intraruretrales, parafimosis, balanopostitis, prostatitis, uretritis, litiasis vesicales y uretrales.
2.6. Neoplasias: 3-8% de las causas de priapismo. El flujo venoso disminuído por la obstrucción neoplásica local o metastásica. El priapismo es muy frecuente en los carcinomas metastásicos de pene o por invasión peneana de neoplasias cercanas (vesical, prostática y rectal).
2.7. Metabólicas: Diabetes Mellitus tipo 1 en el 5,7% de los casos. Amiloidosis, Enfermedad de Fabry, en la que depósitos lipídicos ocluyen el sistema venoso produciendo estasis. Menos frecuente, la alimentación parenteral.
2.8. Enfermedades infecciosas: es anecdótica: parotiditis con o sin orquitis, tularemia, rabia y rickettsiosis. En Egipto una causa frecuente de priapismo en niños es la picadura de alacranes.
Cuadro clínico
Diagnóstico140-145
El priapismo debe considerarse en primera instancia como una urgencia médica y se debe determinar a la brevedad si es o no isquémico. El urólogo general debe indagar sobre episodios previos de erecciones prolongadas y preguntar sobre la toma de medicamentos, alteraciones hematológicas, presencia de tumores, retención urinaria, etc.
Puede haber historia de erecciones frecuentes o prolongadas (en general menos de 2-3 horas) que llegan a la detumescencia espontánea o de episodios post eyaculación donde el pene se ha mantenido erecto durante un tiempo prolongado. La anamnesis próxima en general es suficiente para sospechar una u otra forma de priapismo.
El priapismo de alto flujo (PAF), no isquémico o arterial, se manifiesta como un cuadro menos dramático, con dolor menos intenso, siendo la consistencia del pene más elástica. Por el contrario, en el priapismo de bajo flujo (PBF), isquémico o veno-oclusivo, el paciente tiene el pene muy rígido y doloroso.
El paciente debe tener una anamnesis y exploración física completas, que han de insistir en características de dolor y tiempo de evolución, patologías de base, uso de fármacos, antecedente de inyección intracavernosa de fármacos vasoactivos, consistencia de la erección. Hay que determinar la hemodinamia de los cuerpos cavernosos. Esto puede hacerse con la gasometría cavernosa y/o con el ecodoppler peneano. Durante la erección normal la pO2 en la sangre de los cuerpos cavernosos es de tipo arterial (pO2 100 mm Hg). Se realiza la punción-aspiración de sangre de los cuerpos cavernosos, fijándose en la presión a la que sale, el resultado de la gasometría (pH, pCO2, pO2, CO3H y BE) revelará las características del flujo sanguíneo. Se debe de interpretar mediante su comparación con la gasometría arterial.
En el PBF habrá hipoxia y acumulación de desechos metabólicos ácidos. Si la pO2 arterial es 100 mm Hg y la del cuerpo cavernoso es 60 mm Hg, existe un estado isquémico. La acumulación de CO2 y la reducción del pH son esperables a las 3-4 horas de isquemia y nos guían hacia el diagnóstico. El ecodoppler comprobará un incremento del flujo arterial en el PAF, mientras que será evidente en el PBF que no existe dicho incremento.
La cavernosografía demuestra la aparición de un flujo venoso normal tras la inyección de contraste en los cuerpos cavernosos en el PAF. En el PBF el flujo de salida del contraste yodado desde los cuerpos cavernosos es lento y disminuido. La arteriografía de arteria pudenda interna se aprecia opacificación de los cuerpos cavernosos por el contraste proveniente del sistema arterial en el caso del PAF. En el PBF no se visualizarán las arterias cavernosas, sólo las dorsales y bulbouretrales. La gammagrafía demostrará en el PAF como el 99 Tc intravenoso o intracavernoso se distribuye regularmente por ambos cuerpos cavernosos. En la PBF la difusión del isótopo se encuentra muy disminuido.
Priapismo de bajo flujo
El paciente presenta una erección dolorosa de varias horas de duración. Exceptuando los casos asociados a IIC, el paciente suele notar por primera vez la erección prolongada al despertarse, en mitad de la noche, o después de mantener relaciones sexuales. Esta relación temporal con erecciones nocturnas o sexuales sugiere que en muchos casos la alteración primaria es la interferencia con los mecanismos fisiológicos que regulan la detumescencia. El pene resulta doloroso al tacto, con compromiso de sólo los cuerpos cavernosos; el glande es flácido y la superficie ventral del pene es plana ya que no participa el cuerpo esponjoso como en una erección normal. En los casos asociados a IIC, el paciente acude al Servicio de Urgencias porque se le indicó en la consulta que así lo hiciera, si la erección persistía más allá de cuatro horas. Esto ocurre en las fases iniciales del tratamiento de la disfunción eréctil cuando se titula la dosis más adecuada del fármaco y en pacientes jóvenes o que presentan disfunción eréctil neurogénica. Ocurre con mayor frecuencia cuando el fármaco inyectado es la papaverina (2-10%) y menos frecuentemente con prostaglandina E1 (< 1%).
Con gasometría con valores de pH < 7,35, pO2 < 80 mm Hg y pCO2 > 45 mm Hg se catalogará como priapismo de bajo flujo. Acorde el tiempo de evolución y resultados de gases en sangre cavernosa, se diferencian dos situaciones:
- PBF en fase no isquémica: tiempo de evolución menor de 12 horas. Gasometría moderadamente alterada.
- PBF en fase isquémica: tiempo de evolución mayor 12 horas, valores gasométricos muy alterados. En este caso, el edema trabecular, la trombosis de las venas de drenaje y la profunda depresión de la contractilidad del músculo trabecular hacen que la irrigación con agonistas α-adrenérgicos fracase.
Priapismo no isquémico (arterial o de alto flujo)
El paciente refiere historia de trauma que, cuando es una contusión perineal o de pene, puede haber ocurrido desde unas horas, hasta unos días antes de la aparición del priapismo. Cuando se trata de un trauma penetrante, el priapismo suele instaurarse de inmediato. Aunque algunos pacientes manifiestan ciertas molestias asociadas con la erección, esta forma de priapismo suele ser indolora y no presenta el dolor isquémico severo que caracteriza el priapismo venooclusivo. El pene suele estar en un estado de erección incompleta (60-75%), no es doloroso al tacto y presenta consistencia elástica.
Tratamiento145-150
El tratamiento del priapismo debe ser considerado como una urgencia. Urgencia diferida cuando se trata de un PAF y urgencia inmediata si se trata de un PBF, especialmente si se demuestra que está en la fase de isquemia cavernosa. Puede resolverse espontáneamente, lo que ocurre con más frecuencia en el niño, por lo que a veces precisa observación. Sin embargo, es recomendable establecer un tiempo prudente de espera (3-4 horas), superado el cual será necesario instaurar tratamiento. Sea cual fuere el tipo de priapismo, la sedación y la analgesia, así como una adecuada hidratación del paciente, deben ser la norma (Figura 11).

Priapismo de bajo flujo
Con gasometría con valores de pH < 7,35, pO2 < 80 mm Hg y pCO2 > 45 mm Hg se catalogará como priapismo de bajo flujo. Acorde el tiempo de evolución y resultados de gases en sangre cavernosa, se diferencian dos situaciones:
1. Fase no isquémica: aspiración-lavado de los cuerpos cavernosos, junto con inyección intracavernosa de fármacos alfa1-adrenérgicos. Si esto fracasa, está indicado el tratamiento quirúrgico.
El drenaje de la sangre de los cuerpos cavernosos en un priapismo de corta duración (4-8 horas) no suele necesitar anestesia, ya que suele ser poco doloroso y, en general, no requiere mucha manipulación. No obstante, se puede anestesiar el surco balano-prepucial, lo que permite introducir agujas de mayor calibre. Para los priapismos más dolorosos y de mayor duración, se puede realizar un bloqueo del nervio dorsal así como de ramas nerviosas cutáneas alrededor de la base del pene (bloqueo sensorial del pene). En pacientes agitados, con mucho dolor o con priapismo de larga duración es aconsejable la anestesia espinal o epidural o incluso la anestesia general. Se deben utilizar agujas de calibre grueso (de 19 a 14 G). La aspiración se debe hacer lentamente a la vez que se ejerce compresión o masaje del pene. Si la aspiración causa detumescencia total del pene, se cierra la aguja de drenaje y se espera aproximadamente 15-20 minutos para ver si la erección se vuelve a restablecer o el pene permanece flácido. Si la erección reaparece, se plantea la inyección intracavernosa de alfa-agonistas como fenilefrina o metoxamina, monitorizando frecuencia cardíaca y presión arterial.
La fenilefrina se puede preparar de dos formas distintas, dependiendo si es para inyección o para irrigación. Para inyección se utiliza una solución de 1 mg de fenilefrina por cada 1 ml de suero fisiológico (SF) con dosis de 0,2-0,3 ml (de 200 a 300 mg de fenilefrina por inyección) que se pueden repetir sin exceder 1-1,5 mg. Para irrigación, se mezclan 10 mg de fenilefrina en 1 litro de SF, obteniendo en la solución una concentración de fenilefrina de 10 mg/ml. La irrigación se hace con 20-30 ml de esta solución con lo cual, al igual que para la inyección, con cada irrigación se introducen entre 200-300 mg de fenilefrina en el cuerpo cavernoso. Ante una crisis hipertensiva tras la administración de cualquiera de estos agonistas adrenérgicos, se puede administrar nifedipino 10 mg por vía sublingual.
La metoxamina se prepara diluyendo una ampolla (20 mg) en 5 ml de SF, inyectándose 1-2 ml de esta solución (4-8 mg de metoxamina) pudiéndose repetir la dosis hasta 30 mg en total (1,5 ampollas).
Cuando la sangre del cuerpo cavernoso ha aumentado considerablemente su viscosidad debido al prolongado período isquémico, el drenaje de los cuerpos cavernosos puede ser difícil. En este caso se puede intentar la irrigación de los cuerpos cavernosos inicialmente con 20-30 ml de sf. para facilitar el drenaje. Una vez drenados parcialmente los cuerpos cavernosos y observando la aparición de sangre fresca, se puede completar el drenaje y la detumescencia del pene irrigando con fenilefrina.
2. Fase isquémica: En este caso, y dado el mal pronóstico en cuanto a mantener la función eréctil, es aconsejable practicar directamente el tratamiento quirúrgico.
Priapismo de alto flujo
Gasometría de punción de cuerpo cavernoso muestra valores pH >7,35, pO2 > 80 mm Hg y pCO2 < 45 mm Hg y buen flujo doppler. Se sugiere mantener al paciente con hidratación adecuada. Posteriormente se procede a la inyección intracavernosa con agonistas α-adrenérgicos. Debido a la falta de compromiso isquémico de los cuerpos cavernosos, el tratamiento no es urgente, pudiéndose diferir. Esto lleva, incluso, al planteamiento por algunos autores de si es necesario o no tratar a estos pacientes. La falta de urgencia en el tratamiento es importante ya que tratamientos como la arteriografía supraselectiva pudenda con embolización de la arteria lacerada, pueden no estar disponibles en algunos centros médicos, requiriendo el traslado del paciente. La utilización del ecodoppler color permite una excelente visualización y localización de fístulas arterio-lacunares, lo cual permite confirmar el diagnóstico.
La arteriografía es una técnica invasiva que debe utilizarse con fines terapéuticos. La embolización con 3 ml de coágulo autólogo es efectiva como tratamiento definitivo en la mayoría de los pacientes. Tanto el coágulo autólogo como la esponja de gelatina son reabsorbidos con el tiempo, con recanalización de la arteria embolizada; puede realizarse seguimiento con ecodoppler color. El fracaso con la embolización arterial supraselectiva obliga a utilizar medios quirúrgicos más agresivos como son la ligadura directa de la arteria lesionada.
Tratamiento etiológico146,148
El objetivo es cesar la estimulación patológica sobre la erección y disminuir recidivas:
Priapismo secundario a IIC de fármacos vasoactivos: se recomienda ejercicio físico durante unos 30 minutos, medida que en algunos casos logra la detumescencia. Si con esta medida no conseguimos resultados o bien el tiempo transcurrido de erección es prolongado, se debe proceder a la punción-aspiración en la cara lateral de los cuerpos cavernosos, cerca de la base del pene, con aguja tipo mariposa de 19G. Si el cuadro no remite, está indicada la IIC de fármacos agonistas α1 adrenérgicos. De persistir el priapismo, se hospitaliza el paciente para punción-aspiración bilateral, con toma de sangre para gasometría. Priapismo secundario farmacológico: supresión de agente causal. Anemia de células falciformes: hidratación, alcalinización y analgesia. Si persiste el priapismo, se debe realizar transfusión de glóbulos rojos, manteniendo la hemoglobina mayor al 12%. Leucemia: Quimioterapia específica y radioterapia local. Evitar derivaciones quirúrgicas. Mieloma múltiple: Quimioterapia y eritrocitoforesis. Trombocitopenia: Plaquetoforesis. Neoplasias: Quimio y/o radioterapia. También se ha utilizado trombolisis.
Tratamiento quirúrgico147,150
Todas las técnicas de derivación están indicadas en la fase de isquemia avanzada y acidosis, cuando los métodos terapéuticos más conservadores (punción-aspiración-lavado e inyección con agonistas adrenérgicos) han fracasado en la restauración del drenaje venoso de los cuerpos cavernosos. Persiguen la creación de cortocircuitos por donde se drene la sangre acumulada en los cuerpos cavernosos.
Derivación cavernosoesponjosa transbalánica: La técnica más simple y más aconsejada inicialmente es la técnica de Winter. Mediante una aguja de biopsia prostática tipo Tru-cut, con anestesia local o regional, se atraviesa el glande y un cuerpo cavernoso. Con la realización de varios disparos se consigue la formación de varias fístulas en cada cuerpo cavernoso.
La misma técnica, pero con incisión con bisturí es la llamada técnica de Ebbehoj.
Menos usada es la técnica que realiza una derivación entre el cuerpo esponjoso y los cuerpos cavernosos o técnica de Al-Ghorab: con una incisión dorsal transversa en el glande se libera y escinde un círculo de tejido de ambos ápices cavernosos, cerrando posteriormente la mucosa balánica.
Derivación cavernosoesponjosa a nivel de la base del pene, incidiendo a nivel de periné se realiza una anastomosis entre dichas estructuras. Puede ser uni o bilateral.
Derivación safenocavernosa: Si con las técnicas anteriores no se soluciona el cuadro, se procede con la técnica de Gryhack, con vías de abordaje combinada crural y peneana se consigue el drenaje cavernoso por la vena safena interna.
Prótesis de pene: Alternativa válida para priapismo isquémico o PBF de más de 24 hrs. de evolución, donde las derivaciones tienen bajas tasas de éxito, acorde lineamientos de la AUA y la EAU. De preferencia de 3 componentes, en manos de experto.
Pronóstico
Independientemente de la etiología, el pronóstico depende del tiempo de evolución y de ello depende el enfoque terapéutico. A partir de las 24 horas aparece necrosis focal y la posibilidad de que las lesiones sean reversibles va disminuyendo. Si persiste durante más de 48 horas, se producirá pérdida de endotelio, coágulos intracavernosos, necrosis de vasos y nervios, inflamación y necrosis de la musculatura lisa. La evolución natural, una vez producidas estas lesiones, es hacia la flacidez peneana, dejando como secuela una disfunción eréctil.
El priapismo de alto flujo y el que se produce en los niños tiene mejor pronóstico en relación a la erección posterior. Es básico explicar al paciente los objetivos que se persiguen con el tratamiento y las escasas posibilidades de mantener una buena erección posteriormente, cercana al 50%150 .

Torsión testicular
Dr. Esteban Quintana L.
Corresponde en realidad a la torsión aguda del cordón espermático del testículo. Su incidencia es de 4.5/100.000 hombres menores de 25 años al año y corresponde al 10-15% de las causas de síndrome escrotal agudo en el adolescente, siendo la principal causa de pérdida testicular y orquiectomía en este grupo de pacientes. Puede ocurrir a cualquier edad, pero generalmente tiene una presentación bimodal: durante el primer año de vida y luego entre los 13-16 años de edad151-155.
En los adolescentes la torsión del cordón espermático es intravaginal. El teste está suspendido del mesorquio, el cual es largo y se inserta anómalamente hacia medial del borde testicular. Esto significa que el teste no “cuelga” verticalmente, sino de manera horizontal (malformación en “badajo de campana”), lo que favorece su torsión ante alguna contracción cremastérica. El cremaster, a su vez, se inserta de forma espiral alrededor del cordón, pudiendo ocurrir un efecto de rotación y ascenso ante estímulos mecánicos y/o térmicos156. La malformación en badajo de campana es bilateral en el 88-90% de los casos. Como consecuencia de la torsión del cordón se produce isquemia testicular por oclusión, inicialmente venosa y luego arterial, que lleva a la necrosis hemorrágica del tejido testicular. Inmediatamente tras la detorsión puede generarse aún más daño tisular debido al proceso de reperfusión. Las células germinales son las más lábiles ante la isquemia, pudiendo no recuperar su función después de la cirugía. Las células de Sertoli, en cambio, suelen preservar su funcionalidad156.
Los dos principales factores que determinan la extensión del daño testicular son el tiempo de evolución y el grado de torsión del cordón.

Está comprobado que el testículo torcido es rescatable generalmente durante las primeras 6 a 8 horas desde el inicio del cuadro. Sin embargo, si el grado de torsión del cordón es superior a 360º el testículo puede tener ya su vitalidad comprometida a las 4 horas de evolución. La literatura establece que las torsiones testiculares operadas antes de las primeras 6 horas tienen una sobrevida testicular de 90-100%. Cuando la cirugía ocurre entre las 6 y 12 horas, la sobrevida testicular desciende a 20-50%. Sobre las 12 horas de evolución la sobrevida testicular será menor al 10%155,156.
La torsión testicular debe ser reconocida ya que se presenta habitualmente en los servicios de urgencia. A pesar de una intervención quirúrgica rápida, hasta el 40% de los testículos puede no ser salvado. De los testículos que se consideran viables en el momento de la exploración escrotal, más del 25% progresa a atrofia testicular.
Condiciones anatómicas y factores desencadenantes involucrados en la torsión testicular son descritos en la Tabla 8

Presentación clínica
El dolor es agudo, de inicio brusco, de intensidad progresiva, puede irradiarse al canal inguinal o al hemiabdomen inferior y acompañarse de náuseas y vómitos. En general, no hay eventos precipitantes, pudiendo presentarse mientras el niño duerme o al momento de despertar, aunque ocasionalmente está en relación con períodos de actividad física importante o frío intenso.
Algunos pacientes debutan con dolor a nivel del hemiabdomen inferior y/o inguinal. Después de algunas horas el dolor puede migrar hacia el escroto. Si ante esta presentación clínica no se ha sospechado inicialmente una torsión testicular, el diagnóstico definitivo puede ser tardío y asociarse a pérdida testicular. El testículo es inervado por los segmentos medulares T10-T11. El escroto por su parte es inervado por los segmentos L1 (por cara anterior) y S2-S3 (por cara posterior); ello explica que el dolor inicial pueda ser abdominal, es decir extra escrotal, y luego migrar a escroto157. De aquí la importancia de considerar siempre la torsión testicular dentro del diagnóstico diferencial de un dolor abdominal, particularmente en el adolescente158.
Al examen físico se observa moderado edema y eritema escrotal, con la piel indurada. El testículo afectado puede palparse ascendido y en posición horizontal, con el cordón espermático engrosado y doloroso. El reflejo cremastérico esta abolido. No hay alivio del dolor con la elevación escrotal (signo de Prehn negativo). Otra presentación clínica es la torsión testicular intermitente: el paciente refiere una historia recurrente de dolor agudo de inicio súbito, que cede espontáneamente después de algunas horas. El factor desencadenante suel ser el ejercicio o el frío. El cuadro cede espontáneamente. El examen físico es normal y la ecografía puede mostrar sólo una hipervascularización testicular. La torsión testicular intermitente puede causar isquemia segmentaria generando hipotrofia testicular154.
Estudio complementario
No existen pruebas de laboratorio que orienten el diagnóstico hacia una torsión testicular.
La ultrasonografía doppler puede servir de apoyo, con la ventaja de ser una técnica accesible, rápida y no invasiva. Sin embargo, durante las primeras horas de evolución suele resultar completamente normal. A medida que la torsión evoluciona clínicamente, aumentan también los hallazgos en la ultrasonografía: el teste se edematiza y aparecen zonas hipoecogénicas que corresponden a infartos hemorrágicos. El epidídimo está también edematizado y aumentado de volumen; se observa también engrosamiento de los tejidos peri-testiculares. Resulta útil y orientador visualizar el cordón espermático, sobre todo si se identifica la zona de torsión y el aspecto de espiral torcido.
El doppler puede además constatar ausencia de flujo en el testículo y en el cordón espermático. Su sensibilidad no es muy elevada (60-65%), pero su especificidad es alta (97-100%). La presencia de flujo testicular no descarta la torsión. El único criterio doppler que descarta la torsión es la perfusión arterial y venosa conservada a nivel testicular central159. Con total independencia de la disponibilidad de ultrasonografía, la exploración quirúrgica es el gold standard diagnóstico y terapéutico: cuanto más precoz, mayores son las posibilidades de rescate testicular160.

Tratamiento
El tratamiento es quirúrgico con abordaje por vía escrotal. Luego de destorcer el cordón se debe observar durante algunos minutos el testículo para verificar si se produce reperfusión testicular. Este es un buen momento para realizar la orquidopexia contralateral; como se señaló, la malformación en “badajo de campana” es bilateral hasta en el 90% de los pacientes. La decisión de realizar una orquiectomía es compleja. La indicación formal es la evidencia de una necrosis testicular completa.
Frecuentemente existen dudas sobre la viabilidad de la gónada; la orqidectomía en estos casos por el riesgo de generar una reacción autoinmune, suponiendo que al romper la barrera hemato-espermática se generarían anticuerpos contra las espermatogonias, no ha sido demostrada. Hoy en día la decisión de extirpación por esta razón es controversial156. Asimismo, existe controversia respecto al tipo de pexia testicular. Clásicamente la pexia se realiza con dos puntos transalbugíneos, uno en cada polo testicular, con material no absorbible. La propuesta actual consiste en situar el teste en un neobolsillo de dartos, sin necesidad de puntos de fijación. No hay estudios comparativos sobre la incidencia de torsión recidivante empleando una u otra técnica. Las recomendaciones actuales son evaluar estrechamente la evolución testicular tras realizar una capsulotomía extensa, lo que permitiría disminuir el riesgo de un síndrome compartamental testicular161.
Síndrome compartamental testicular (STC)151
Un síndrome compartamental se define como una condición en que aumenta la presión dentro de un espacio limitado comprometiendo la circulación y la función de los tejidos en ese espacio. El SCT es la disminución de la perfusión de la microcirculación en el tejido testicular secundaria a la compresión producida por edema en relación a oclusión de los vasos arteriales de cordón espermático, que conduce a la hipoxia y, finalmente, al infarto de dicho tejido. Adicionalmente existe potencial daño por mecanismo de isquemia por reperfusión (mediado por producción de radicales libres) al reestablecer la circulación del tejido.
En este contexto surgen dos mecanismos etiológicos:
- Aumento de la resistencia del plexo venoso pampiniforme: fuera del escroto aumenta la presión hidrostática en las vénulas y los capilares, lo que a su vez aumenta la filtración de agua hacia el intersticio.
- Procesos compresivos dado la inelasticidad de túnica albugínea: el SCT ocurre cuando la presión intersticial creciente produce contracción capilar directamente por el bajo grado de distensibilidad de dicha túnica.
Conclusiones
La exploración quirúrgica precoz está indicada ante todo cuadro clínico sugerente de torsión del cordón espermático. La ecografía doppler testicular puede ser de utilidad para despejar o confirmar una sospecha diagnóstica: si el flujo testicular está conservado o aumentado, el manejo será conservador; si el flujo testicular está ausente, procede la exploración quirúrgica inmediata. Si la duda persiste está indicada la cirugía para asegurar la viabilidad testicular. Las técnicas descompresivas del síndromem compartamental testicular presentan mayor éxito en reperfusión y disminuyen complicaciones tardías asociadas a la torsión testicular. Está indicado realizar pexia del testículo contralateral en el mismo acto quirúrgico o a posterior si no se hizo en primera instancia.
Varicocele
Dr. Víctor Hugo Manzanares S.
Introducción
La asociación de varicocele con infertilidad masculina data desde el siglo cuando Celsius reportó la relación entre venas escrotales dilatadas y atrofia testicular163].
Macomber y Sanders demostraron en 1929 el beneficio reproductivo de la varicocelectomía, al reportar parámetros seminales normales y fertilidad después del procedimiento en paciente con oligospermia e infertilidad164. A pesar de este y otros reportes, la varicocelectomía no se popularizó como un tratamiento quirúrgico en hombres infértiles hasta el trabajo de Tulloch en 1955. En esta serie de 30 paciente que fueron a varicocelectomía unilateral o bilateral, se demostró una mejoría en los parámetros seminales en 26 pacientes, de los cuales 10 recobraron la fertilidad normal con éxito en tasa de embarazo165, concluyendo que “cuando un varicocele está asociado con subinfertilidad, el varicocele debiese ser tratado”.
En primera instancia los vasos venosos sólo se clampeaban con un tipo de elásticos vasculares, los cuales fueron discontinuados a inicios del siglo XX por ligadura o resección del plexo pampiniforme a través de una vía inguinal o escrotal.
Debido a las altas tasas de falla y alto riesgo de dañar arterias terminales en el abordaje escrotal, Ivanissevich presentó una ligadura alta de la vena espermática interna, a través de una incisión inguinal alta o retroperitoneal166]. En 1960 presentó su experiencia con 4470 casos, demostrando bajas tasas de complicaciones y también de tasa de falla, por lo que muchos urólogos continúan usada alguna modificación de su técnica hasta hoy en día167. Otras técnicas más avanzadas, como la microcirugía en 1980 han demostrado buenas tasas de éxito con menor morbilidad, al poder realizar de mejor manera la preservación de la arteria espermática interna y de vasos linfáticos168-179.
Anatomía
El varicocele es definido como una dilatación tortuosa de las venas del plexo pampiniforme. Clínicamente se encuentra en mayor medida en el lado izquierdo, aunque hay una amplia variación en reportes sobre la prevalencia de varicocele bilateral, que va desde 30 a 80%171. Un varicocele sólo del lado derecho es extremadamente raro y en caso de encontrarse debería estudiarse una posible masa retroperitoneal.
La razón por la prevalencia de varicoceles izquierdos puede ser clarificada por la anatomía retroperitoneal. La vena espermática interna izquierda drena de manera perpendicular en la vena renal ipsilateral; en cambio a derecha desemboca de manera oblicua en la vena cava inferior. Además, a izquierda la vena espermática tiene una longitud 8-10 cm más larga que la derecha, lo que genera un aumento de la presión hidrostática, como lo hace también su inserción perpendicular en la vena renal izquierda. Esto produce dilatación y tortuosidad de las venas gonadales por alteración del mecanismo valvular venoso172.
Otros estudios anatómicos descubrieron que recurrencias o el mismo varicocele era producto de venas espermáticas externas. Coolsaet173 analizó de manera retrospectiva 67 paciente con varicocele izquierdo quienes fueron a venografía preoperatoria y demostraron que la causa del varicocele era por disfunción en vena espermática interna, obstrucción de la vena iliaca común (resultando en dilatación de venas espermáticas externas) o ambos mecanismos. Murray174 evaluó 44 recurrencias de varicocele y reportó que 58% eran debido a colaterales inguinales (espermáticas externas).
Fisiopatología
Es conocido que el varicocele puede causar daño testicular progresivo e infertilidad. Lipschultz y Corriere demostraron que el varicocele resulta en atrofia testicular tanto en hombres fértiles como subfértiles175. Scott reportó sus hallazgos tras realizar biopsias testiculares bilaterales en 17 pacientes con varicocele unilateral, encontrando hipoespermatogénesis con disminución del grosor del epitelio germinal en ambos testículos176. Otros estudios han confirmado estos hallazgos y han reportado además áreas de ausencia de espermatogénesis y desprendimiento de células espermatogénicas177.
Las alteraciones producidas a nivel testicular por el varicocele son progresivas. Chehval y Purcell178 siguieron a hombres con varicocele en estudio por infertilidad; en intervalos de 9 y 96 meses encontraron una deterioración estadísticamente significativa en la densidad de espermas y motilidad, sugiriendo la deterioración testicular progresiva.
Diferentes hipótesis intentan explicar la correlación entre varicocele y disfunción testicular. El mecanismo más ampliamente conocido es la hipertermia testicular. Los testículos humanos están aproximadamente 1 a 2°C inferior a la temperatura normal del cuerpo. La termorregulación escrotal es mantenida por una delgada piel escrotal con ausencia de grasa subcutánea y un sistema de intercambio de calor que involucra al plexo pampiniforme. Los primeros en hablar de este sistema fueron Dahl y Herrick179 y en 1973 Zorgniotti y Macleod180 reportaron que pacientes oligozoospérmicos con varicocele tenían una temperatura intraescrotal bilateral significativamente más alta que pacientes normales, con una temperatura 0.6 a 0.7°C mayor. Estudios en animales y humanos han confirmado que el adicionar calor puede ser deletéreo para la espermatogénesis. Lue181, por ejemplo, demostró que escroto de ratas expuestos a 43°C por 15 minutos resultaba en un aumento de la apoptosis en espermatocitos y espermátidas.
Estudio
Presentación clínica y diagnóstico
El varicocele está presente en 15-20% de la población general, pero en pacientes con infertilidad se eleva a aproximadamente 35-40%182.
Un meticuloso examen físico es necesario para un acertado diagnóstico. Las condiciones ideales son una sala con buen ambiente y calor, un paciente que colabore y un tratante experimentado. Para facilitar el examen, el escroto debe estar con buena temperatura y relajado. Un ambiente frio o un paciente no confortable puede resultar en una retracción del escroto, lo que provocará dificultad para palpar un posible varicocele. Algunos clínicos incluso recomiendan usar un paño caliente para asegurar un examen físico eficiente183. El paciente debe ser examinado tanto en decúbito como de pie. Las venas tortuosas dilatadas han sido descritas como “bolsas de gusanos” por Dubin y Ameral184 y pueden reducirse significativamente o incluso desaparecer en la posición decúbito supino. Cuando hay sospecha de varicocele pero no claramente palpable, debe realizarse maniobras de Valsalva en bipedestación.
Hallazgos típicos incluyen venas dilatadas sobre el testículo dentro del cordón espermático, más comúnmente en el lado izquierdo, asociado o no atrofia testicular. El varicocele derecho exclusivo es extremadamente raro y debe sospecharse patología del retroperitoneo en su etiología. De igual forma, un varicocele que no se reduce en posición supina debiese incluir las mismas sospechas e indicar estudio retroperitoneal.
Existen varios sistemas de clasificación. El propuesto por Dubin y Alemar185 describe sólo varicocele clínico:
| Grado 1 (Pequeño) | Palpable sólo con el paciente de pie y realizando maniobras de Valsalva |
| Grado 2 (Moderado) | Palpable en bipedestación sin necesidad de Valsalva |
| Grado 3 (Grande) | Visible a través de la piel escrotal y palpable con paciente en decúbito supino |
Tabla 9. Grados de varicocele.
Varicocele clínico es definido como aquel que es palpable en el examen físico y sólo estos han sido asociados a infertilidad. Aunque existen diferentes modalidades radiológicas disponibles, el uso rutinario de imágenes no está recomendado para la detección del varicocele subclínico, es decir, no palpable185. A saber:
Ecografía
La ultrasonografía escrotal no está indicada de rutina en evaluación de hombres con varicocele. Sin embargo, cuando el examen físico no es concluyente puede ser usada para aclarar el diagnóstico. Chiou186 demostró una sensibilidad de 93% y especificidad de 85% para el flujo doppler color cuando era comparado con el examen físico; todos los varicoceles grado 2 y 3 encontrados en el examen físico fueron detectados bajo la ecografía doppler color. Petros187 demostró que la ecografía doppler detectó 93% de los varicoceles encontrados en el examen físico, mostrando la mejor correlación con la venografía. Por lo tanto, cuando el examen físico es dificultoso, la ecografía doppler puede ser útil en el diagnóstico.
La detección de varicocele subclínicos mediante ultrasonido y su manejo es controversial. Mihmanli188 utilizó ecografía doppler color en 208 unidades testiculares en pacientes infértiles en ausencia de varicocele palpable y encontró 94 varicoceles subclínicos. Sin embargo, la corrección de estos varicoceles no se asoció con mejoría de la fertilidad. Grasso189 randomizó 68 pacientes infértiles con varicocele subclínico operados vs. Observación, y no encontró mejoría en la calidad del espermiograma o paternidad. Yamamoto190 reportó resultados similares en 85 pacientes infértiles, observando una mejoría en la densidad espermática pero no diferencias significativas en la motilidad espermática, morfología o tasas de embarazo. Mientras no exista evidencia que muestre un beneficio reproducible del tratamiento del varicocele subclínicos, el uso de la ecografía como screening de venas espermáticas dilatadas no está indicado.
Venografía
La venografía espermática retrógrada es generalmente considerado el examen más sensible para la detección de varicocele. Dado su carácter invasivo usualmente se realiza sólo en conjunto con una oclusión terapéutica.
En pacientes con varicocele palpable, el reflujo ha sido reportado en 100% de los pacientes191. Sin embargo, su especificidad ha sido cuestionada por una tasa de falsos positivos considerable. Netto Junior192 demostró que no había diferencia estadísticamente significativa en presencia de reflujo de vena espermática en pacientes subfértiles con varicocele, fértiles con varicocele y en controles normales.
Hart193 realizó venografía intraoperatoria demostrando una tasa de 16% de drenaje contralateral que podría haber resultado en varicocele persistente. Dado la baja tasa de recurrencia y los avances con la microcirugía, la venografía intraoperatoria no es de rutina. Sin embargo, puede dar una mayor precisión anatómica en pacientes con varicocele persistente o recurrente.
Indicaciones de tratamiento
Infertilidad
Según la American Urological Association Best Practice Policy “Report on Varicocele and Infertility”, el varicocele debiese ser tratado cuando todas las siguientes condiciones están presentes194:
1.-Varicocele palpable al examen físico escrotal
2.-Infertilidad
3.-Pareja femenina con fertilidad normal o causa potencialmente tratable
4.-Pareja masculina tiene espermiograma anormal
En pacientes infértiles el tratamiento del varicocele no está indicado si los parámetros del espermiograma están normales o si el varicocele es subclínico. Hombres adultos que no están activamente tratando de concebir pero presentan un varicocele incidental, deben ir a consejería sobre los riesgos posibles en relación a temas de fertilidad y ofrecer un espermiograma.
Hombres con varicocele clínicamente palpable y espermiograma normal, pueden tener riesgo de disfunción testicular a futuro. Witt195 demostró que el varicocele era capaz de causar perdida de fertilidad progresiva. En su estudio retrospectivo observó que el varicocele fue identificado como causa de infertilidad en el 69% de hombres con infertilidad secundaria vs. 50% de hombres con infertilidad primaria, concluyendo que el varicocele altera progresivamente la fertilidad, lo que fue corroborado por Gorelick196. Por esta razón, a adultos jóvenes con varicocele clínicamente palpable, espermiograma normal y deseo futuro de paternidad se les puede ofrecer monitoreo con espermiograma cada 1 o 2 años. Frente a un resultado anormal, el espermiograma debe ser repetido y ofrecer tratamiento quirúrgico si persiste dicha alteración.
Hipogonadismo
El efecto negativo y progresivo del varicocele sobre la función de las células de Leydig ha sido propuesto por la asociación de varicocele y bajos niveles de testosterona sérica (TS). Es controversial el beneficio de la varicocelectomía para mejorar los niveles de TS. Los primeros estudios no mostraron un aumento estadísticamente significativo de dichos niveles post cirugía. Sin embargo, mucho de los estudios fueron de cohortes pequeñas197,198 e incluyeron pacientes con niveles de TS normales o muy cercano a la normalidad199,200.
Hombres jóvenes con hipogonadismo pueden presentar baja energía, libido disminuida y disfunción eréctil. Srini201 evaluó 200 hombres infértiles hipogonádicos con varicocele clínico y los dividió en 2 grupos: a quienes se realizó varicocelectomía vs. técnicas de reproducción asistida. En el primer grupo observaron un aumento estadísticamente significativo en la tasa de TS con 78% de pacientes logrando su normalidad; no hubo cambios en niveles de TS en hombres que fueron a técnicas de reproducción asistida. Además, observaron una reducción de pacientes con disfunción eréctil en el grupo de varicocelectomía, disminuyendo la prevalencia desde 44 a 31%, mientras en el otro grupo hubo leve aumento de 39% a 41%. La varicocelectomía en hombres con baja TS es discutible y actualmente no es una indicación clara de cirugía, excepto asociada a infertilidad. Existe evidencia emergente de aumento de TS luego de varicocelectomía con técnica microquirúrgica y podría ser a futuro una opción quirúrgica de tratamiento del hipogonadismo.
Varicocele sintomático
El varicocele puede presentar dolor, típicamente localizado al escroto o región inguinal, descrito por el paciente como una “sensación de peso”. Existe una gran variabilidad en la frecuencia, carácter e intensidad de este disconfort y se deben descartar otras causa de dolor antes de ser tratado el varicocele. Medidas conservadoras incluyen soporte/elevación escrotal, AINEs y analgésicos. Cuando estas resultan ineficientes puede ser indicado el tratamiento quirúrgico. Existe variabilidad considerable respecto a los resultados quirúrgicos en varicoceles sintomáticos, pero la mayoría de los reportes muestran altas tasas de éxitos en alivio del dolor, con tasas entre 42-100%202, incluyendo técnica microquirúrgica subinguinal203 y otras como laparoscópica y robótica204,205.
Tratamiento
El objetivo del tratamiento es detener el drenaje venoso espermático interno del testículo, preservando la arteria espermática interna, el conducto deferente y los vasos deferenciales y linfáticos del cordón espermático. Tratamientos definitivos incluyen cirugía y embolización venosa guiada por rayos. Aunque todos los tipos de tratamiento han mostrado ser efectivos, existe preferencia por la cirugía dado la experiencia con las diferentes técnicas y la baja tasas de complicaciones.
Abordaje inguinal y subinguinal
El abordaje inguinal fue inicialmente descrito por Ivanissevich67 : exposición e incisión de la aponeurosis del oblicuo externo cuidando no dañar el nervio ilioinguinal. El cordón espermático es identificado y movilizado a nivel del tubérculo púbico y cuidadosamente levantado y asegurado con un drenaje tipo Penrose. Esta exposición también facilita la exposición de los vasos externos cremastéricos que pueden contribuir al varicocele. Con magnificación o microcirugía, el abordaje inguinal permite una excelente identificación de la arteria y vena espermática interna.
El abordaje subinguinal no considera abrir la fascia del oblicuo externo y ha mostrado menos disconfort postoperatorio206,107 y es preferido en muchos centros. Después de la incisión en piel a nivel del anillo inguinal externo, el cordón espermático es movilizado inmediatamente debajo del nivel del tubérculo púbico y asegurado con un Penrose para luego iniciar la disección del cordón, identificando las estructuras a preservar y las venas a ligar. La varicocelectomía microquirúrgica ha demostrado tener altas tasas de éxito y mínimas complicaciones cuando es comparada con modalidades no microquirúrgicas208, 209.
Estudios retrospectivos de cohortes numerosas han documentado tasas de recurrencia y complicaciones extremadamente bajas. Esas complicaciones incluyen hidrocele, atrofia testicular, dolor recurrente e infección210,211. Todos los pacientes deben ser informados sobre las indicaciones, riesgos y beneficios de la cirugía.
Abordajes quirúrgicos alternativos
El abordaje retroperitoneal descrito por Palomo212 involucra la ligadura de la vena espermática interna, superior al anillo interno. La incisión se realiza nivel del anillo interno, medial a la espina iliaca anterosuperior, y la disección se hace a través de los músculos y fascias del oblicuo externo e interno. La vena espermática interna es visualizada y luego ligada y seccionada. La principal ventaja de esta técnica es que es posible identificar la vena espermática interna antes de las colaterales, pero no permite acceder a las venas espermáticas externas, las cuales pueden contribuir a la persistencia del varicocele en el postoperatorio. Adicionalmente algunos pacientes pueden tener mayor dolor postoperatorio debido a la disección de la musculatura abdominal209.
El abordaje escrotal no es una técnica adecuada por su alta tasa de lesión de arteria espermática y la atrofia testicular secundaria así como un inaceptable 40% de incidencia de hidrocele213, por lo que no se considerada una opción quirúrgica en la actualidad.
La varicocelectomía vía laparoscópica es una alternativa de abordaje por vía intraperitoneal. El procedimiento es similar al abordaje retroperitoneal abierto donde los vasos espermáticos externos no son identificados y se pone en riesgo la persistencia del varicocele. Sin embargo, hay menos dolor postoperatorio y retorno más rápido a la actividad normal. Una ventaja adicional de la laparoscopía es que puede realizarse con las mismas incisiones en caso de ser bilatera. La técnica ha demostrado ser segura y eficaz en manos experimentadas, aunque la incidencia de hidrocele y recurrencia son más altas que con microcirugía214.
Oclusión venosa percutánea
La embolización es considerada un abordaje no quirúrgico de varicocelectomía. La ventaja es la recuperación más rápida y con menor dolor. La tasa de éxito es ligeramente menor que con técnicas abiertas, con resultados que van entre 85- 95%215,216. Las complicaciones incluyen perforación vascular, migración del coil o balón, riesgo de reacciones alérgicas al contraste, así como la exposición a la radiación y sus potenciales efecto en la espermatogénesis, sobre todo de pacientes subfértiles.
Resultados
La mayoría de los estudios son retrospectivos y no randomizados, reportando mejoría del espermiograma y de la fertilidad. Aunque los resultados son buenos, generalmente contienen una diversa población de pacientes con variedad de criterios de inclusión y exclusión, inadecuados diseños de estudio y datos limitados en relación a variables pre y postoperatorias, lo que hace que realizar meta-análisis sea desafiante. Algunos estudios sugieren que la cirugía no es beneficiosa, especialmente en relación a resultados de embarazo218,219. Para aclarar esta situación, el National Institutes of Health inició un estudio multicéntrico controlado randomizado para mejorar la obtención de datos sobre las tasas de embarazos y nacimientos. Sin embargo, el estudio tuvo que ser interrumpido después de 2.5 años por el bajo reclutamiento (sólo 3 pacientes fueron randomizados) debido a la renuncia de la mayoría de los pacientes que quedarían en el brazo placebo220.
Schlesinger221 demostró mejoría de parámetros seminales post varicocelectomía en hombres subfértiles. Un meta-análisis más reciente de Agarwal222 confirmó dichos hallazgos con criterios de inclusión más estrictos que meta-análisis previos: hombres con infertilidad y varicocele clínicamente palpable unilateral o bilateral con al menos un parámetro alterado en el espermiograma y que fueron a varicocelectomía quirúrgica. Seleccionó 17 estudios demostrando un aumento de la concentración espermática en 9.7 millones/ml y de la motilidad en 9.92% después de la varicocelectomía microquirúrgica. Post ligadura alta, el análisis mostró un incremento de la concentración espermática en 12 millones/ml y motilidad en 11.7%. La morfología aumentó 3.1% con ambos abordajes. Concluyeron que la varicocelectomía es un tratamiento efectivo para mejorar los parámetros del espermiograma en hombres infértiles con varicocele clínicamente palpable.
A pesar de ello el tratamiento del varicocele para la fertilidad permanece en controversia. Hay considerable variabilidad respecto a las tasas de embarazo post reparación del varicocele en parejas infértiles. Una revisión reciente concluye que la la calidad de la evidencia es baja para mejorar las chances de embarazo en parejas infértiles luego de varicocelectomía223.
Marma224 exploró la eficacia de la varicocelectomía respecto al embarazo espontáneo, encontrand que hombres infértiles con varicocele clínicamente palpable tuvieron 2.6 a 2.8 veces más probabilidades de tener un embarazo espontáneo tras una varicocelectomía comparados con la observación. Abdelmeguid225 corroboró estos hallazgos: 145 hombres infértiles con varicocele clínico fueron randomizados 1:1 en un brazo control de observación vs. varicocelectomía microquirúrgica subinguinal. No hubo cambios en los análisis de semen en brazo control, pero en el brazo del tratamiento demostraron una mejoría significativa en la concentración espermática, motilidad y morfología. Además, pacientes que fueron a varicocelectomía tuvieron 3 veces más probabilidad de tener un embarazo espontáneo comparado con su contraparte.
En pacientes con azoospermia no obstructiva u oligozoospermia severa el hallazgo de varicocele varía entre 4.3-13.3% y el tratamiento en estos pacientes es controversial, dada la probabilidad que esos hombres aún sean subfértiles posterior a la cirugía25. Weedin226 realizó un meta-análisis utilizando 11 publicaciones de los últimos 20 años: 223 hombres con azoospermia fueron a varicocelectomía, 39.1% de ellos presentó motilidad espermática en el eyaculado post cirugía y se reportó 14 embarazos espontáneos. Sin embargo, patología testicular de baso fue un predictor de éxito; pacientes con detención en la maduración (42.1%) o hipoespermatogénesis (54.5%) tuvieron probabilidad mayor de beneficiarse que aquellos con histopatología “Sertoli cell only” (11.3%, p <0.001), concluyendo que la histopatología debe ser considerada antes de la reparación del varicocele en estos pacientes.
Dos revisiones sistemáticas y meta-análisis recientes sobre el impacto de la varicocelectomía en niños y adolescentes analizaron la evidencia sobre la cirugía en este grupo de pacientes, evaluando tamaño testicular, parámetros del espermiograma y resultados a largo plazo, tanto en fertilidad como en tasas de embarazo.
El primer estudio muestra que la cirugía mejora el volumen testicular en 1,52 ml (CI: 0.73-2.31) e incrementa el total de concentración espermática con diferencia media de 25.5 millone (CI: 12.8-38.2) cuando se compara con la observación. Cirugía abierta y laparoscópica tienen similares tasas de éxito. Una disminución significativa en formación de hidrocele fue observado en cirugía conservadora de vasos linfáticos (p = 0.02). Los resultados son limitados por la heterogeneidad de los datos publicados, la falta de seguimiento y resultados a largo plazo, concluyendo que existe moderada evidencia sobre los beneficios del tratamiento quirúrgico del varicocele, especialmente en adolescentes, en términos de volumen testicular y concentración espermática. La evidencia actual no demuestra superioridad entre técnicas quirúrgicas en términos de éxito del tratamiento. Los resultados a largo plazo incluyendo paternidad y fertilidad son desconocidos227.
El segundo estudio se analizaron pacientes hasta 21 años de edad con diagnóstico de varicocele y separados en aquellos que recibieron tratamiento quirúrgico/radiológico vs. los los no lo recibieron, observando mejoría del volumen testicular (diferencia media de 3-18 ml (CI: 1.9-4.42) y de la cuenta de espermios (diferencia media de 25.5 x 10e6/ml (CI 12.8-38.2) en aquellos pacientes que recibieron tratamiento. Concluyen que hay un nivel de evidencia bajo a moderado que muestra que el tratamiento de adolescentes con varicocele está asociado con mejoría en el tamaño, crecimiento testicular y en la concentración espermática, pero que al igual que las demás revisiones, los efectos en fertilidad como tasas de paternidad son desconocidos228.
Bibliografía
- Vohra S, Badlani G. Balanitis and balanoposthitis. Urol. Clin. North Am. 1992 Feb;19(1):143-7.
- Morris BJ, Krieger JN. Penile Inflammatory Skin Disorders and the Preventive Role of Circumcision. Int J Prev Med. 2017;8:32.
- SK Edwards, CB Bunker, Fabian Ziller and Willem I van der Meijden. 2013 European guideline for the management of balanoposthitis. International Journal of STD & AIDS 2014, Vol. 25(9) 615–626
- Mallon E, Hawkins D, Dinneen M, Francics N, Fearfield L, Newson R, et al. Circumcision and genital dermatoses. Arch Dermatol. 2000;136(3):350-4.
- English JC 3rd, Laws RA, Keough GC, Wilde JL, Foley JP, Elston DM. Dermatoses of the glans penis and prepuce. J Am Acad Dermatol. 1997;37(1):1-24.
- Samuel M, Brady M, Tenant-Flowers M, Taylor C. Role of penile biopsy in the diagnosis of penile dermatoses. Int J STD AIDS. 2010;21(5):371-2.
- Borghi, Virgili, Corazza. Dermoscopy of Inflammatory Genital Diseases: Practical Insights. Dermatol Clin 36 (2018) 451–461 https://doi.org/10.1016/j.det.2018.05.013
- Aridogan IA, Izol V, Ilkit M. Superficial fungal infections of the male genitalia: a review. Crit Rev Microbiol. 2011 Aug;37(3):237-44.
- Lisboa C, Ferreira A, Resende C, Rodrigues AG. Infectious balanoposthitis: management, clinical and laboratory features. Int J Dermatol. 2009;48(2):121-4.
- Edwards SK, Bunker CB, Fabian Ziller, Van der Meijden WI. 2013 European guideline for the management of balanoposthitis. Int J STD AIDS. 2014;25(9):615-26.
- Fistarol SK, Itin PH. Diagnosis and treatment of lichen sclerosus: an update. Am J Clin Dermatol. 2013;14(1):27-47.
- Edmonds EV, Hunt S, Hawkins D, Dinneen M, Francis N, Bunker CB. Clinical parameters in male genital lichen sclerosus: a case series of 329 patients. J Eur Acad Dermatol Venereol. 2012;26(6):730-7.
- Bunker CB, Edmonds E, Hawkins D, Francis N, Dinneen M. Re: Lichen sclerosus: review of the literature and current recommendations for management: J. M. Pugliese, A. F. Morey and A.
- Bunker CB, Neill SA. The genital, perianal and umbilical regions. En: Burns T, Breathnach S, Cox N, Griffith C, editors. Rook’s textbook of dermatology. Vol. 71. 8th ed. New York: Wiley-Blackwell, 2010. p. 1-102.
- MacDonald A, Burden AD. Psoriasis: advances in pathophysiology and management. Postgrad Med J. 2007;83(985):690-7. Pub
- Edwards SK, Bunker CB. Other conditions affecting the male genitalia. En: Rogstad K, editor. ABC of sexually transmitted infections. 6th ed. Oxford: Wiley-Blackwell; 2011. p. 35-41.
- Teichman JM, Sea J, Thompson IM, Elston DM. Noninfectious penile lesions. Am Fam Physician. 2010;81(2):167-74. PubMed
- Buechner SA. Common skin disorders of the penis. BJU Int. 2002;90(5):498-506.
- Ozkaya-Bayazit E. Specific site involvement in fixed drug eruption. J Am Acad Dermatol. 2003;49(6):1003-7.
- Álvarez-Avella A, Masferrer E, Martín-Sala S, Jucglà A. Carcinoma epidermoide de pene. Piel (Barc). 2012;27(1):15-22.
- Edmonds EV, Oyama N, Chan I, et al. Extracellular matrix protein 1 autoantibodies in male genital lichen sclerosus. Br J Dermatol. 2011;165:218-9.
- Polackwich AS, Arora HC, Li J, Levine L, Tojuola B, Parekattil S, Shoskes DA. Development of a clinically relevant symptom index to assess patients with chronic orchialgia/chronic scrotal content pain. Transl Androl Urol. 2018 May;7(Suppl 2):S163-S168.
- Shoskes DA, Calixte N, Tadros N, Li J, Parekattil S. Validation of the Chronic Orchialgia Symptom Index for Men With Chronic Orchialgia/Chronic Scrotal Contents Pain. Urology. 2018 Sep;119:39.
- Leslie SW, Sajjad H, Siref LE. StatPearls. Treasure Island (FL): StatPearls Publishing; 2019 Jan-. 2019 Oct 8.
- Quallich SA, Arlsanian-Engoren C. Chronic testicular pain in adult men: an integrative literature review. Am J Mens Health. 2013;7(5): 402–13.
- Belanger GV, VerLee GT. Diagnosis and surgical management of male pelvic, inguinal, and testicular pain. Surg Clin North Am. 2016;96(3):593–613.
- Levine L. Chronic orchialgia: evaluation and discussion of treatment options. Ther Adv Urol. 2010;2(5–06):209–14
- John T. Sigalos , Alexander W. Pastuszak. Chronic orchialgia: epidemiology, diagnosis and evaluation. Transl Androl Urol 2017;6(Suppl 1):S37-S43
- Hong MK, Corcoran NM, Adams SJ. Understanding chronic testicular pain: a psychiatric perspective. ANZ J Surg 2009;79:676-7.
- Schover LR. Psychological factors in men with genital pain. Cleve Clin J Med 1990;57:697-700.
- Ciftci H, Savas M, Yeni E, et al. Chronic orchialgia and associated diseases. Curr Urol 2010;4:67-70.
- Davis BE, Noble MJ, Weigel JW, et al. Analysis and management of chronic testicular pain. J Urol 1990;143:936-9.
- Masarani M, Cox R. The aetiology, pathophysiology and management of chronic orchialgia. BJU Int. 2003;91(5):435–7
- Cassidy DJ. Early experience with microsurgical spermatic cord denervation for chronic orchialgia at a Canadian centre. Can Urol Assoc J. 2015;9(1–2):e72–4
- Michael P. When to operate for scrotal pain? J Urol. 2013;190:13– 4.
- Kumar P, Mehta V, Nargund VH. Clinical management of chronic testicular pain. Urol Int. 2010;84:125–31.
- Raunchenwald M, Steers WD, Desjardins C. Efferent innervation of the rat testis. Biology of reproduction. 1995; 52(5):1136–43.
- Parekattil SJ, Gudeloglu A, Brahmbhatt JV, Priola KB, Viewed J, Allan RW. Trifecta nerve complex: potential anatomical basis for microsurgical denervation of the spermatic cord for chronic orchialgia. J Urol. 2013;190:265–70.
- Kumar P, Mehta V, Nargund VH. Clinical management of chronic testicular pain. Urol Int. 2010;84:125–31.
- Van Haarst EP, Van Andel G, Rijcken TH, Schlatmann TJ, Taconis WK. Value of diagnostic ultrasound in patients with chronic scrotal pain and normal findings on clinical examination. Urology. 1999;54(6):1068–72
- Misgav Rottenstreich, Yuval Glick and Ofer Natan Gofrit. Chronic scrotal pain in young adults. Rottenstreich et al. BMC Res Notes (2017) 10:241
- Strebel RT, Leippold T, Luginbuehl T, et al. Chronic scrotal pain syndrome: management among urologists in Switzerland. Eur Urol 2005;47:812-6.
- Strebel RT, Schmidt C, Beatrice J, et al. Chronic scrotal pain syndrome (CSPS): the widespread use of antibiotics is not justified. Andrology 2013;1:155-9
- Magni G, de Bertolini C. Chronic pain as a depressive equivalent. Postgrad Med 1983;73:79-85.
- Tollison CD, Kriegel ML. Selected tricyclic antidepressants in the management of chronic benign pain. South Med J 1988;81:562-4.
- Costabile RA, Hahn M, McLeod DG. Chronic orchialgia in the pain prone patient: the clinical perspective. J Urol 1991;146:1571-4.
- Sinclair AM, Miller B, Lee LK. Chronic orchialgia: consider gabapentin or nortriptyline before considering surgery. Int J Urol 2007;14:622-5.
- Ross EL. The evolving role of antiepileptic drugs in treating neuropathic pain. Neurology 2000;55:S41-6; discussion S54-8
- Cui T, Terlecki R. Prevalence of Relative Deficiencies in Testosterone and Vitamin B12 Among Patients Referred for Chronic Orchialgia: Implications for Management. Am J Mens Health 2016.
- Granitsiotis P, Kirk D. Chronic testicular pain: an overview. Eur Urol 2004;45:430-6
- Sluka KA. The neurobiology of pain and foundations for electrical stimulation. In: Robinson AJ, Snyder-Mackler L, editors. Clinical Electrophysiology. Philadelphia: Lippincott Williams & Wilkins; 2008:107–149
- Sayed A Tantawy, Dalia M Kamel, Walid Kamal Abdelbasset. Does transcutaneous electrical nerve stimulation reduce pain and improve quality of life in patients with idiopathic chronic orchialgia? A randomized controlled trial. Journal of Pain Research 2018:11
- Benson JS, Abern MR, Larsen S, Levine LA. Does a positive response to spermatic cord block predict response to microdenervation of the spermatic cord for chronic scrotal content pain? J Sex Med. 2013 Mar;10(3):876-82.
- Sinha V, Ramasamy R. Post-vasectomy pain syndrome: diagnosis, management and treatment options. Transl Androl Urol. 2017 May;6(Suppl 1):S44-S47.
- Parekattil SJ, Gudeloglu A. Robotic assisted andrological surgery. Asian J Androl. 2013;15(1):67–74.
- Devine CJ Jr, Schellhammer PF. The use of microsurgical denervation of the spermatic cord for orchialgia. Trans Am Assoc Genitourin Surg 1978;70:149-51. Back to cited text no.
- Levine LA, Matkov TG, Lubenow TR. Microsurgical denervation of the spermatic cord: A surgical alternative in the treatment of chronic orchialgia. J Urol 1996;155:1005-7
- Strom KH, Levine LA. Microsurgical denervation of the spermatic cord for chronic orchialgia: Long-term results from a single center. J Urol 2008;180:949-53.
- Oliveira RG, Camara C, Alves Jde M, Coelho RF, Lucon AM, Srougi M. Microsurgical testicular denervation for the treatment of chronic testicular pain initial results. Clinics (Sao Paulo) 2009;64:393-6
- Parekattil SJ, Gudeloglu A. Robotic assisted andrological surgery. Asian J Androl 2013;15:67-74.
- Rajeev Chaudhari, Satyadeo Sharma , Shahil Khant, Krutik Raval. Microsurgical Denervation of Spermatic Cord for Chronic Idiopathic Orchialgia: Long-Term Results from an Institutional Experience. World J Mens Health 2019 January 37(1): 78-84
- Granitsiotis P, Kirk D. Chronic testicular pain: an overview. Eur Urol. 2004;45(4):430–6
- Levine LA, Hoeh MP. Evaluation and management of chronic scrotal content pain. Curr Urol Rep. 2015; 16:36.
- Alan J. Wein, Louis R. Kavoussi, Alan W. Partin, Craig A. Peters, Levine L, Larsen S, Campbell-Walsh Urology, part V, Ch 31: Diagnosis and Management of Peyronie Disease, 2016.
- Nehra A et al, Peyronie’s Disease: AUA Guideline J Urol. 2015; 194(3):745-753
- Hatzimouratidis K et al, EAU Guidelines on penile curvature, Eur Urol. 2012 Sep;62(3):543-52. doi: 10.1016/j.eururo.2012.05.040. Act 2017.
- Bella AJ, Greenfield JM (Chile KA editor). Peyronie’s Disease: Epidemiology, Pathophysiology and Evaluation. AUA Core Curriculum, American Urological Association Education and Research Inc. AUA University, Feb 2020. https://university.auanet.org/core_topic.cfm?coreid=103.
- Segundo A. et al, Prevalence, Risk Factors and Erectile Dysfunction associated with Peyronie´s Disease Among Men Seeking Urological Care, Sex Med 2020; 1-7
- Bella AJ et al, 2018 Canadian Urological Association guideline for Peyronie’s disease and congenital penile curvature, CUAJ, V 12, I 5, 2018
- Özbir S. et al, The role of inflammatory parameters (neutrophil-to-lymphocyte ratio, platelet-to-lymphocyte ratio, and monocyte-to-eosinophil ratio) in patients with Peyronie’s disease. Andrology. 2019 Sep 12. doi: 10.1111/andr.12702.
- Coyne KS, Currie BM, Thompson CL, et al. Responsiveness of the Peyronie’s Disease Questionnaire (PDQ). J Sex Med 2015;12:1072-9. https://doi.org/10.1111/jsm.12838
- Smith JF, Brant WO, Fradet V, et al Penile sonographic and clinical characteristics in men with Peyronie’disease. J Sex Med 2009; 6:2858-67. https://doi.org/10.1111/j.1743-6109.2009.01438.
- Bekos A, Arvaniti M, Hatzimouratidis K, et al. The natural history of Peyronie’s disease: An ultrasonograpbased study. Eur Urol 2008; 53:644-50. https://doi.org/10.1016/j.eururo.2007.07.013
- Sultan Al-Thakafi, Naif Al-Hathal. Peyronie’s disease: a literature review on epidemiology, genetics, pathophysiology, diagnosis and work-up. Transl Androl Urol 2016;5(3):280-289
- Bekos A, Arvaniti M, Hatzimouratidis K, et al. The natural history of Peyronie’s disease: An ultrasonographbased study. Eur Urol 2008;53:644-50. https://doi.org/10.1016/j.eururo.2007.07.013
- Teloken P, Katz D. Medical Management of Peyronie’s Disease: Review of the Clinical Evidence. Med Sci (Basel). 2019;7(9). pii: E96.
- J. Rodríguez, E. Franco, J.M. Prats, O. Buisan R, N. Serrallach M. Tratamiento con la Técnica de Nesbit en pacientes con la Enfermedad de Peyronie. Actas Urológicas Españolas, 2003. Vol. 27, issue 10, pags. 803-808.
- Taylor SN. Epididymitis. Clin Infect Dis. 2015 Dec 15. 61 Suppl 8:S770-3
- Siegel A, Snyder H, Duckett JW. Epididymitis in infants and boys: underlying urogenital anomalies and efficacy of imaging modalities. J Urol. 1987 Oct. 138(4 Pt 2):1100-3.
- Redshaw JD, Tran TL, Wallis MC, deVries CR. Epididymitis: a 21-year retrospective review of presentations to an outpatient urology clinic. J Urol. 2014;192(4):1203-1207.
- Santillanes G, Gausche-Hill M, Lewis RJ. Are antibiotics necessary for pediatric epididymitis?. Pediatr Emerg Care. 2011 Mar. 27(3):174-8
- Raveenthiran V, Sam CJ. Epididymo-orchitis complicating anorectal malformations: collective review of 41 cases. J Urol. 2011 Oct. 186(4):1467-72
- Vera M., Adrian P., Mark P H., Andreas M. Epididymitis: revelations at the convergence of clinical and basic sciences Asian J Androl. 2015 Sep-Oct; 17(5): 756–763.
- [Guideline] 2015 Sexually Transmitted Diseases Treatment Guidelines: Epididymitis. Centers for Disease Control and Prevention. Available at http://www.cdc.gov/std/tg2015/epididymitis.htm. Accessed: December 15, 2017.
- Trei JS, Canas LC, Gould PL. Reproductive tract complications associated with Chlamydia trachomatis infection in US Air Force males within 4 years of testing. Sex Transm Dis. 2008 Sep. 35(9):827-33.
- Nusbaum MR, Wallace RR, Slatt LM, Kondrad EC. Sexually transmitted infections and increased risk of co-infection with human immunodeficiency virus. J Am Osteopath Assoc. 2004 Dec. 104 (12):527-35
- Trojian TH, Lishnak TS, Heiman D. Epididymitis and orchitis: an over- view. Am Fam Physician. 2009;79(7):583-587.
- Hongo H, Kikuchi E, Matsumoto K, Yazawa S, Kanao K, Kosaka T, et al. Novel algorithm for management of acute epididymitis. Int J Urol. 2016 Oct 6.
- Santillanes G, Gausche-Hill M, Lewis RJ. Are antibiotics necessary for pediatric epididymitis?. Pediatr Emerg Care. 2011 Mar. 27(3):174-8
- Nason GJ, Tareen F, McLoughlin D, McDowell D, Cianci F, Mortell A. Scrotal exploration for acute scrotal pain: A 10-year experience in two tertiary referral paediatric units. Scand J Urol. 2013 Jan 3.
- Rizvi SA, Ahmad I, Siddiqui MA, Zaheer S, Ahmad K. Role of color Doppler ultrasonography in evaluation of scrotal swellings: pattern of disease in 120 patients with review of literature. Urol J. 2011. 8(1):60-5
- Yu KJ, Wang TM, Chen HW, Wang HH. The dilemma in the diagnosis of acute scrotum: clinical clues for differentiating between testicular torsion and epididymo-orchitis. Chang Gung Med J. 2012 Jan-Feb. 35(1):38-45.
- Tracy CR, Steers WD, Costabile R. Diagnosis and management of epi- didymitis. Urol Clin North Am. 2008;35(1):101-108.
- Center for Disease Control and Prevention. 2015 sexually transmitted diseases treatment guidelines. Epididymitis. http://www.cdc.gov/std/ tg2015/epididymitis.htm. Accessed October 20, 2015.
- Crawford P, Crop JA. Evaluation of scrotal masses. Am Fam Physician. 2014;89(9):723-727.
- Yang DM, Lim JW, Kim JE, Kim JH, Cho H. Torsed appendix testis: gray scale and color Doppler sonographic findings compared with normal appendix testis. J Ultrasound Med. 2005;24(1):87-91.
- Gardiner, D. (1949) The fate of the foreskin: a study of circumcision. Br. Med. J.2, 1433–1437.
- Oster, J. (1968) Further fate of the foreskin. Incidence of preputial adhesions, phimosis, and smegma among Danish schoolboys. Arch. Dis. Child.43, 200–203.
- Yang, C., Liu, X., and Wei, G.H. (2009) Foreskin development in 10 421 Chinese boys aged 0-18 years.World J. Pediatr.5, 312–315
- Arthur S. McPhee; Alastair C. McKay. Phimosis Last Update: January 30, 2019.
- Babu R, Harrison SK, Hutton KA. Ballooning of the foreskin and physiological phimosis: is there any objective evidence of obstructed voiding? BJU Int. 2004 Aug;94(3):384-7
- Chalmers, R.J., Burton, P.A., Bennett, R.F., Goring, C.C., and Smith, P.J. (1984) Lichen sclerosus et atrophics. A common and distinctive cause of phimosis in boys. Arch.Dermatol.120, 1025–1027
- Cooper, G.G., Thomson, G.J.L., andRaine, P.A.M. (1983) Therapeutic retraction of the foreskin in childhood. Br. Med. J.286, 186–187.
- Tsugaya, M., Nagata, D., and Itoh, Y. (1999) The conservative therapy for phimosis of boys. Jpn. J. Pediatr. Urol. 8, 128–133.
- Monsour, M.A., Rabinovitch, H.H., and Dean, G.E. (1999) Medical management of phimosis in children: our experience with topical steroids. J. Urol.162, 1162–1164.
- Kragballe, K.(1989) Topical corticosteroids: mechanisms of action. ActaDerm.Venereol.Suppl. (Stockh.)151, 7–10.
- Zheng, P.S., Lavker, R.M., Lehmann, P., and Kligman, A.M. (1984) Morphologic investigations on the rebound phenomenon after corticosteroid-induced atrophy in human skin. J. Invest.Dermatol. 82, 345–352.
- Yanagisawa, N., Baba, K., Yamagoe, M., and Iwamoto, T. (2000) Conservative treatment of childhood phimosis with topical conjugated equine estrogen ointment. Int. J. Urol.7, 1–3.
- Matsuoka, N., Hioki, T., Okada, T., Okagaki, T., andMiyakawa, M. (1994) Follow-up studies of children who underwent dorsal slit. Jpn. J.Clin. Urol.48, 843–846.
- Nieuwenhuijs, J.L., Dik, P., Klijn, A.J., and de Jong, T.P. (2007) Y-V plasty of the foreskin as an alternative to circumcision for surgical treatment of phimosis during childhood. J.Pediatr. Urol.3, 45–47
- Dessanti, A., Ginesu, G., Iannuccelli, M., and Balata, A. (2005) Phimosis. Preputialplasty using transversal widening on the dorsal side with EMLA local anesthetic cream. J. Pediatr. Surg. 40,713–715.
- Emmett, A.J. (1982) Z-plasty reconstruction for preputial stenosis–a surgical alternative to circumcision. Aust.Paediatr. J.18, 219–220.
- Glass, J.M. (1999) Religious circumcision: a Jewish view. BJU Int.83(Suppl 1), 17–21.
- Rizvi, S.A.H., Naquvi, S.A.A., Hussain, M., and Hasan, A.S. (1999) Religious circumcision: a Muslim view. BJU Int. 83(Suppl 1), 13–16.
- Schoen, E.J., Colby, C.J., and Ray, G.T. (2000) Newborn circumcision decreases incidence and costs of urinary tract infections during the first year of life. Pediatrics105, 789–793.
- Cook, L.S., Koutsky, L.A., and Holmes, K.K. (1994) Circumcision and sexually transmitted disease. Am J Public Health 84, 197–201.
- Auvert, B., Taljaard, D., Lagarde, E., Sobngwi-Tambekou, J., Sitta, R., andPuren, A. (2005) Randomized, controlled intervention trial of male circumcision for reduction of HIV infection risk: the ANRS 1265 Trial. PLoS Med. 2, e298.
- UNAIDS/WHO/SACEMA Expert Group on Modeling the Impact and Cost of Male Circumcision for HIV Prevention (2009) Male circumcision for HIV prevention in high HIV prevalence settings: what can mathematical modeling contribute to informed decision making? PLoS Med. 6(9), e1000109.
- Dillner, J.,von Krogh, G., Horenblas, S., and Meijer, C.J. (2000) Etiology of squamous cell carcinoma of the penis. Scand. J. Urol. Nephrol.205, 189–193.
- Choe JM. Paraphimosis: current treatment options. Am Fam Physician. 2000 Dec 15;62(12):2623-6, 2628
- Herzog LW, Alvarez SR. The frequency of foreskin problems in uncircumcised children. Am. J. Dis. Child. 1986 Mar;140(3):254-6.
- Pohlman GD, Phillips JM, Wilcox DT. Simple method of paraphimosis reduction revisited: point of technique and review of the literature. J Pediatr Urol. 2013 Feb;9(1):104-7
- Anand A, Kapoor S. Mannitol for paraphimosis reduction. Urol. Int. 2013;90(1):106-82
- Flores S, Herring AA. Ultrasound-guided dorsal penile nerve block for ED paraphimosis reduction. Am J Emerg Med. 2015 Jun;33(6):863.e3-5
- Tews M, Singer JI. Paraphimosis clinical manifestations, diagnosis and treatment. En: Baskin LS, Stack AM, Richie JP, Wiley JF II, editors. UpToDate; 2017
- Leung M, Gooding, Williams RD. High resolution sonography of scrotal contents in asymptomatics subject. A J R am J Roentgenol. 1984; 143: 161 – 164.
- Karl-Johan Lundström, Lars söderström, Henning Jernow, Pär Stattin & Pär Nordin. Epidemiology of Hydrocele and Spermatocele; incidence, treatment and complications. Scandinavian Journal of Urology. 2019; 53: 134-138.
- Jorge Rioja, Francisco M. Sánchez-Margallo. Jesús Usón and Luis A. Rioja. Surgery Illustrated – Surgical Atlas Adult Hydrocele and Spermatocele. BJUI. 2011; 107, 1852-1864.
- Nesbit JA. Hydrocele and Spermatocele. In graham SD, Keane TE, Glenn JF eds, Glenn’s Urology Surgery Philadelphia Lippincott Williams et Wilkins, 2004; 598-602.
- Jaboulay M. Chirurgie des centres nerveux des visceres et des members. Lyon/Paris: Stock 1902; 2: 192
- Lord PH. A bloodless operation for the radical cure of idiopathic hydrocele. Br J Surg 1964; 51: 914-6
- Nash JR. Sclerotherapy for hydrocele and epididymial cyst: a five year study. Br Med J (Clin Res Ed) 1984; 288:1652
- Ku JH, Kim ME, lee NK, Park YH. The escisional, plication and intermal drainage techniques: a comparision of results for idiopatic hydrocele. NJU Int 2001; 87: 82-4.
- Hinmn F Jr ed, Atlas of Urology Surgery. Philadelphia: WB Saunders et Co. 1989: 307-14
- Alan Wein, Louis Kavoussi, Andrew Novick, Alan Partin, Graig Peters, Campbell/Walsh, Urology 11 Ed, Tomo I, Cap II, Pags -, Ed. Panamericana, 2016
- Serjeant GR, de Ceulaer C, Maude GH. Stilboestrol and stuttering priapism in homozygous sickle-cell disease, Lancet 1985;2(8467):1274-6.
- Bachir D, Galacteros E, Lee K, Virag R. Two years experience in management of priapism and impotence in sickle cell disease [abstract]. Blood 1996;88:14a.
- Broderick GA, Gordon D, Hypolite J, Levin RM. Anoxia and smooth muscle dysfunction: a model for ischaemic priapism. Journal of Urology 1994;151(1):259-62.
- Davies SC, Oni L. The management of patients with sickle cell disease. BMJ 1997;315(7109):656-60.
- Elbourne DR, Altman DG, Higgins JPT, Curtin F, Worthington HV, Vail A. Meta-analysis involving cross-over trials: methodological issues. International Journal of Epidemiology 2002;31(1):140-9.
- Emond AM, Holman R, Hayes RJ, Serjeant GR. Priapism and impotence in homozygous sickle cell disease. Archives of Internal Medicine 1980;140(11):1434-7.
- Hickman M, Modell B, Greengross P, Chapman C, Layton M, Falconer S et al. Mapping the prevalence of sickle cell and beta thalassaemia in England: estimating and validating ethnic-specific rates. British Journal of Haematology 1999;104(4):860-7.
- Lue TF. Physiology of penile erection and pathophysiology of erectile dysfunction and priapism. In: Walsh PC, Retik AB, Darracott Vaughan E Jr, Wein AJ, editor(s). Campbell’s Urology. Vol. 2, 7th Edition. Philadelphia: W.B. Saunders, 1998:1155-80.
- Mantadakis E, Cavender JD, Rogers ZR, Ewalt DH, Buchanan GR. Prevalence of priapism in children and adolescents with sickle cell anaemia. Journal of Paediatric Hematology/Oncology 1999;21(6):518-22.
- National Institutes of Health, USA. The Management of Sickle Cell Disease. Division of Blood Disease and Resources, National Heart, Lung and Blood Institute. 2002;NIH Publication No. 02-2117.
- Okpala I, Westerdale N, Jegede T, Cheung B. Etilefrine for the prevention of priapism in adult sickle cell disease. British Journal of Haematology 2002;118(3):918-21.
- Upadhyay J, Shekarriz B, Dhabuwala CB. Penile implant for intractable priapism associated with sickle cell disease. Urology 1998;51(4):638-9.
- Virag R, Bachir D, Lee K, Galacteros F. Preventive treatment of priapism in sickle cell disease with oral and self-administered intracavernous injection of etilefrine. Urology 1996;47(5):777-81.
- WHO/TIF Meeting on the Control of Haemoglobinopathies. Report of the 7th Meeting of the WHO Working Group on the Control of Hereditary Anaemias; 1994 April 3-4; Nicosia, Cyprus. Unpublished document WHO/HDP/TIF/HA/93.1. 1994.
- Muneer A, cols. Guideline of guidelines: Priapism, BJUI 2017, 119:204-208.
- Makela E., Lahdes-Vasama T., Rajakorpi H., Wikström S. A 19-year review of paediatric patients with acute scrotum. AS Scand J Surg 2007; 96 (1): 62-66.
- Gunther P., Rubben I. The Acute Scrotum in Childhood and Adolescence. Dtsch Arztebl Int 2012; 109 (25): 449-458.
- Mansbach J.M., Forbes P., Peters C. Testicular torsion and risk factors for orchiectomy. Arch Pediatr Adolesc Med 2005; 159: 1167-1171.
- Sharp V., Kieran K., Arlen A. Testicular Torsion: Diagnosis, Evaluation and Management. American Family Physician 2013; 88 (12): 835-840.
- Mellick L.B. Torsion of the testicle: it is time to stop tossing the dice. Pediatr Emerg Care 2012; 28:80.
- Drlik M., Kocvara R. Torsion of espermatic cord in children: A review. J Pediatr Urol 2013; 9: 259-266.
- Corbett C.R., Baer S.T., Grimmett B.M. Testicular torsion presenting with abdominal pain. J R Coll Gen Pract 1986; 36: 36-38.
- Zenon Pogorelic, Ivana Mrklic, Ivo Juric. Do not forget to include testicular torsion in differential diagnosis of lower acute abdominal pain in young males. Journal of Pediatric Urology 2013; 9: 1161-1165.
- Kalfa N., Veyrac C., et al. Multicenter assessment of ultrasound of the spermatic chord in children with acute scrotum. J Urol 2007; 177(1): 297-301.
- Murphy F.L., Fletcher L., Pease P. Early scrotal exploration in all cases is the investigation and intervention of choice in the acute paediatric scrotum. Pediatr Surg Int 2006; 22: 413–416.
- DaJusta D., Granberg C., Villanueva C., Baker L. Contemporary review of testicular torsion: New concepts, emerging technologies and potential therapeutics.
- J Pediatr Urol 2013; 9: 723-730.
- Kaufman SL, Nagler HM. The varicocele: concepts of pathophysiology – present and future. World J Urol 1986;4:88–97.
- Macomber D, Sanders MB. The spermatozoa count: its value in the diagnosis, prognosis, and treatment of sterility. N Engl J Med 1929;200:981–4.
- Tulloch WS. Varicocele in subfertility: results of treatment. Br Med J 1955;2(4935):356–8.
- Glezerman M. A short historical review and comparative results of surgical treatment for varicoceles. In: Glezerman M, Jecht EW, editors. Varicocele and male infertility II. New York: Springer; 1984. p. 87–93.
- Ivanissevich O. Left varicocele due to reflux: experience with 4,470 operative cases in forty-two years. J Int Coll Surg 1960;34:742–55.
- Wosnitzer M, Roth JA. Optical magnification and Doppler ultrasound probe for varicocelectomy. Urology 1983;22:24–6.
- Kaye KW. Modified high varicocelectomy: outpatient microsurgical procedure. Urology 1988;32:13–6.
- Gilbert BR, Goldstein M. New directions in male reproductive microsurgery. Microsurgery 1988;9: 281–5.
- Gat Y, Bachar GN, Zukerman Z, et al. Varicocele: a bilateral disease. Fertil Steril 2004;81:424–9.
- Nagler HM, Grotas AB. Varicocele. In: Lipshultz LI, Howards SS, Niederberger CS, editors. Infertility in the male. 4th edition. New York: Cambridge University Press; 2009. p. 331–61.
- Coolsaet BL. The varicocele syndrome: venography determining the optimal level for surgical management. J Urol 1980;124:833–9.
- Murray RR Jr, Mitchell SE, Kadir S, et al. Comparison of recurrent varicocele anatomy following surgery and percutaneous balloon occlusion. J Urol. 1986;135:286–9.
- Lipshultz LI, Corriere JN Jr. Progressive testicular atrophy in the varicocele patient. J Urol 1977;117: 175–6
- Scott LS. Varicocele: a treatable cause of subfertility. Br Med J 1961;1:788–90.
- Saypol DC. Varicocele. J Androl 1981;2:61–71.
- Chehval MJ, Purcell MH. Deterioration of semen parameters in men with untreated varicocele: evidence of progressive testicular damage. Fertil Steril 1992;57:174–7.
- Dahl EV, Herrick JF. A vascular mechanism for maintaining testicular temperatures by countercurrent exchange. Surg Gynecol Obstet 1959; 108:697–705.
- Zorgniotti AW, Macleod J. Studies in temperature, human semen quality, and varicocele. Fertil Steril 1973;24:854–63.
- Lue YH, Sinha-HikimAP, Swerdloff RS, et al. Single exposure to heat induces stage-specific germ cell apoptosis in rats: role of intratesticular testosterone on stage specificity. Endocrinology 1999;140:1709–17.
- Fretz PC, Sandlow JI. Varicocele: current concepts in pathophysiology, diagnosis, and treatment. Urol Clin North Am 2002;29:921–37.
- Zini A, Boman J. Varicocele. In: Goldstein M, Schlegel PN, editors. Surgical and medical management of male infertility. 1st edition. New York: Cambridge University Press; 2013. p. 137–49.
- Dubin L, Amelar RD. The varicocele and infertility. In: Amelar RD, Dubin L, Walsh PC, editors. Male infertility. Philadelphia: Saunders; 1977. p. 57–68.
- Sharlip ID, Jarow JP, Belker AM. AUA best practice policy: report on varicocele and infertility. Baltimore (MD): American Urological Association Inc; 2001.
- Chiou RK, Anderson JC, Wobig RK, et al. Color Doppler ultrasound criteria to diagnose varicoceles: correlation of a new scoring system with physical examination. Urology 1997;50: 953–6.
- Petros JA, Andriole GL, Middleton WD, et al. Correlation of testicular color Doppler ultrasonography, physical examination, and venography in the detection of left varicoceles in men with infertility. J Urol 1991;145:785–8.
- Mihmanli I, Kurugoglu S, Cantasdemir M, et al. Color Doppler ultrasound in subclinical varicocele: an attempt to determine new criteria. Eur J Ultrasound 2000;12:43–8.
- Grasso M, Lania C, Castelli M, et al. Low-grade left varicocele in patients over 30 years old: the effect of spermatic vein ligation on fertility. BJU Int 2000;85:305–7.
- Yamamoto M, Hibi H, Hirata Y, et al. Effect of varicocelectomy on semen parameters and pregnancy rate in patients with subclinical varicocele: a randomized prospective controlled study. J Urol 1996;155:1636–8.
- Ahlberg NE, Bartley O, Chidekel N, et al. Phlebography in varicocele scroti. Acta Radiol Diagn (Stockh) 1966;4:517–28.
- Netto Junior NR, Lerner JS, Paolini RM, et al. Varicocele: the value of reflux in the spermatic vein. IntFertil 1980;25:71–4.
- Hart RR, Rushton HG, Belman AB. Intraoperative spermatic venography during varicocele surgery in adolescents. J Urol 1992;148:1514–6.
- Sharlip ID, Jarow JP, Belker AM. AUA best practice policy: report on varicocele and infertility. Baltimore (MD): American Urological Association Inc; 2001.
- Witt MA, Lipshultz LL. Varicocele: a progressive or static lesion? Urology 1993;42:5413.
- Gorelick JI, Goldstein M. Loss of fertility in men with varicocele. Fertil Steril 1993;59:6136.
- Hudson RW, Perez-Marrero RA, Crawford VA, et al. Hormonal parameters of men with varicocele before and after varicocelectomy. Fertil Steril 1985;43:905–10.
- Segenreich E, Shmuely H, Singer R, et al. Andrological parameters in patients with varicocele and fertility disorders treated by high ligation of the left spermatic vein. Int J Fertil 1986;31:200–3.
- Di Bisceglie C, Bertagna A, Baldi M, et al. Varicocele sclerotherapy improves serum inhibin B levels and seminal parameters. Int J Androl 2007;30:531–6
- Zheng YQ, Gao X, Li ZJ, et al. Efficacy of bilateral and left varicocelectomy in infertile men with left clinical and right subclinical varicoceles: a comparative study. Urology 2009;73:1236–40.
- Sathya Srini V, Belur Veerachari S. Does varicocelectomy improve gonadal function in men with hypogonadism and infertility? Analysis of a prospective study. Int J Endocrinol 2011;2011:916380.
- Schlegel PN, Goldstein M. Alternate indications for varicocele repair. Fertil Steril 2011;96:1288–93.
- Chawla A, Kulkarni G, Kamal K, et al. Microsurgical varicocelectomy for recurrent or persistent varicoceles associated with orchialgia. Urology 2005; 66:1072–4.
- Maghraby HA. Laparoscpic varicocelectomy for painful varicoceles: merits and outcomes. J Endourol 2002;16:2.
- Parekattil SJ, Brahmbhatt JV. Robotic approaches for male infertility and chronic orchialgia microsurgery. Curr Opin Urol 2011;21:493–9.
- Marmar JL, Kim Y. Subinguinal microsurgical varicocelectomy: a technical critique and statistical analysis of semen and pregnancy data. J Urol 1994;152:1127–32.
- AL-Kandari AM, Shabaan H, Ibrahim HM, et al. Comparison of outcomes of different varicocelectomy techniques: open inguinal, laparoscopic, and subinguinal microscopic varicocelectomy: a randomized clinical trial. Urology 2007;69:417–20.
- Cayan S, Kadioglu TC, Tefekli A, et al. Comparison of results and complications of high ligation surgery and microsurgical high inguinal varicocelectomy in the treatment of varicocele. Urology 2000;55:750–4.
- Ghanem H, Anis T, El-Nashar A, et al. Subinguinal microvaricocelectomy versus retroperitoneal varicocelectomy: comparative study of complications and surgical outcome. Urology 2004;64:1005–9.
- Goldstein M, Gilbert B, Dicker AP. Microsurgical inguinal varicocelectomy with delivery of the testis: an artery and lymphatic sparing technique. J Urol 1992;148:1808–11.
- Grober ED, O’Brien J, Jarvi KA, et al. Preservation of testicular arteries during subinguinal microsurgical varicocelectomy: clinical considerations. J Androl 2004;25:740–3.
- Bodie JA, Sandlow JI. Microsurgical subinguinal varix ligation: techniques and technical pearls. In: Sandlow JI, editor. Microsurgery for fertility specialists. 1st edition. New York: Springer; 2013. p. 35–48
- Iacono F, Capparelli G, Darmiento M. Bilateral varicocele repair by transscrotal extratunica vaginalis procedure in outpatients: a novel technique. Tech Urol 2000;6:196-200.
- Ding H, Tian J, Du W, et al. Open non-microsurgical, laparoscopic, or open microsurgical varicocelectomy for male infertility: a meta-analysis of randomized controlled trials. BJU Int 2012;110:1536–42.
- Nabi G, Asterlings S, Greene DR, et al. Percutaneous embolization of varicoceles: outcomes and correlation of semen improvement with pregnancy. Urology 2004;63:359–63
- Ferguson JM, Gillespie IN, Chalmers N, et al. Percutaneous varicocele embolization in the treatment of infertility. Br J Radiol 1995;68:700–3.
- Kamischke A, Nieschlag E. Varicocele treatment in the light of evidence-based andrology. Hum Reprod Update 2001;7:65–9.
- Krause W, Muller HH, Schafer H, et al. Does treatment of varicocele improve male fertility? Results of the “Deutsche Varikozelenstudie,” a multicentre study of 14 collaborating centres. Andrologia 2002;34:164–71.
- Rageth JC, Unger C, DaRugna D, et al. Longterm results of varicocelectomy. Urol Int 1992;48: 327–31.
- Sigman M. There is more than meets the eye with varicoceles: current and emerging concepts in pathophysiology, management, and study design. Fertil Steril 2011;96:1281–2.
- Schlesinger MH, Wilets IF, Nagler HM. Treatment outcome after varicocelectomy: a critical analysis. Urol Clin North Am 1994;21:517–29.
- Agarwal A, Deepinder F, Cocuzza M, et al. Efficac of varicocelectomy in improving semen parameters: new meta-analytical approach. Urology 2007;70: 532–8.
- Kroese AC, de Lange NM, Collins J, et al. Surgery or embolization for varicoceles in subfertile men. Cochrane Database Syst Rev 2012;(10):CD000479.
- Marmar JL, Agarwal A, Prabakaran S, et al. Reassessing the value of varicocelectomy as a treatment for male subfertility with a new meta-analysis. Fertil Steril 2007;88:639–46.
- Abdel-Meguid TA, Al-Sayyad A, Tayib A, et al. Does varicocele repair improve male infertility? An evidence-based perspective from a randomized, controlled trial. Eur Urol 2011;59:455–61.
- Weedin JW, Khera M, Lipshultz LI. Varicocele repair in patients with nonobstructive azoospermia: a meta-analysis. J Urol 2010;183:2309–15.
- Mesrur Selcuk Silay a, Lisette Hoen b, Josine Quadackaers c, Shabnam Undre d, Guy Bogaert e, Hasan Serkan Dogan f, Radim Kocvara g, Rien J.M. Nijman c, Christian Radmayr , Serdar Tekgul f, Raimund Stein i. Treatment of Varicocele in Children and Adolescents: A Systematic Review and Meta-analysis from the European Association of Urology/European Society for Paediatric Urology Guidelines Panel. Eur Urol. 2019 Mar;75(3):448-461
- Locke JA1, Noparast M1, Afshar K2. Treatment of varicocele in children and adolescents: A systematic review and meta-analysis of randomized controlled trials. J Pediatr Urol. 2017 Oct;13(5):437-445.